粤建科〔2022〕56号
各地级以上市住房城乡建设主管部门,各有关单位:
现将《广东省建筑节能与绿色建筑发展“十四五”规划》印发给你们,请认真组织实施。
广东省住房和城乡建设厅
2022年3月29日
广东省建筑节能与绿色建筑发展“十四五”规划
为推动城乡建设绿色低碳发展,根据《住房和城乡建设部关于印发“十四五”建筑节能与绿色建筑发展规划的通知》《中共广东省委 广东省人民政府关于完整准确全面贯彻新发展理念推进碳达峰碳中和工作的实施意见》《广东省住房城乡建设事业“十四五”规划纲要》等文件,结合我省实际,制定本规划。
一、发展环境
(一)发展基础
“十三五”期间,我省建筑工程绿色发展机制体制不断健全,标准和产业发展体系不断完善。城镇新建建筑节能标准进一步提高,绿色建筑实现跨越式发展,装配式建筑扎实推进,既有建筑节能改造和可再生能源应用规模持续扩大,水泥散装率稳步提升,新型墙材、绿色建材广泛应用,圆满完成各项工作任务和发展目标。
建筑节能水平稳步提高。贯彻落实《民用建筑节能条例》,新建建筑全面执行节能强制性标准,更新发布我省居住建筑、公共建筑节能设计标准,建筑能效比“十二五”期间提高了20%。会同机关事务管理局等部门推行合同能源管理方式进行既有公共建筑节能改造。加大太阳能建筑应用的推广力度,可再生能源建筑应用规模增长明显。“十三五”期间,全省城镇新建节能建筑面积9.5亿平方米,完成既有建筑节能改造面积2520万平方米,全省新增建筑光伏装机容量1537兆瓦,新增建筑光热集热面积479万平方米。
绿色建筑量质齐升成效显著。绿色建筑政策法规和技术标准不断完善,出台《广东省绿色建筑条例》,发布实施广东省绿色建筑评价标准、设计规范等。深入开展绿色建筑量质齐升三年行动,加强绿色建筑全过程监管。取消设计标识,开展绿色建筑评价标识工作质量评估。“十三五”时期,绿色建筑总面积超过5亿平方米,新建民用建筑中绿色建筑竣工占比2020年达到63%,二星级及以上绿色建筑评价标识面积1.15亿平方米,连续三年保持60%以上的增长速度。广州白云国际机场扩建工程二号航站楼、深圳证券交易所营运中心等一批项目获得国家绿色建筑创新奖,广州、深圳、佛山、珠海等地已建成多个高星级绿色建筑发展聚集区。
装配式建筑持续快速发展。发布《广东省人民政府办公厅关于大力发展装配式建筑的实施意见》等一批政策,发布实施装配式建筑评价标准等一批地方标准和装配式混凝土结构保障性住房、人才房系列图集,建立国家装配式建筑质量监督检验(广东)中心。获批2个国家示范(范例)城市、21个国家级产业基地和1个国家钢结构装配式住宅建设试点项目,认定3个省级示范城市、83个省级产业基地、42个省级示范项目,发挥示范引领作用。促进产业集群发展,培育装配式混凝土预制构配件企业53家,装配式钢结构构件企业18家。“十三五”期间,全省累计新建装配式建筑面积超过1.08亿平方米,累计竣工装配式建筑2488.53万平方米。全省2020年新开工装配式建筑5697.92万平方米,占城镇当年新开工建筑面积的15.01%。
新型墙材和散装水泥广泛应用。开展《广东省新型墙材发展应用管理规定》《广东省促进散装水泥发展和应用规定》两个政府令的合并修订,联合三部门印发《广东省绿色建材产品认证及推广应用实施方案》,建立省级绿色建材产品认证及推广应用工作机制,指导佛山市开展政府采购支持绿色建材促进建筑品质提升国家试点工作。进一步深化“禁实限粘”工作,组织实施《广东省散装水泥发展和应用规划(2014-2020)》,开展高性能混凝土推广应用和预拌混凝土生产评价试点工作。大力推广机制砂,推进散装水泥行业绿色发展。“十三五”新型墙材在新建建筑中的应用比例达到98.25%,2020年,散装水泥供应量达到 1.03亿吨,水泥散装率达到72.51%,同比提升8.25%。
技术支撑能力持续增强。“十三五”期间,太阳能光伏屋顶发电集成、热环境调控、立体绿化等二十多项建筑工程绿色化与装配式发展相关工程技术成果获得“华夏奖”。成立国家绿色建筑质量监督检验(广州)中心、广东省住房城乡建设科技协同创新中心,不断推进粤港澳大湾区绿色建筑标准协同工作。
(二)发展形势
“十四五”时期是开启全面建设社会主义现代化国家新征程的第一个五年,是落实2030年前碳达峰、2060年前碳中和目标的关键时期,建筑节能与绿色建筑发展面临更大挑战,同时也迎来重要发展机遇。
碳达峰行动明确新目标。国家和省着力构建“1+N”政策体系,城乡建设领域是碳达峰工作的重点行业领域之一,提高建筑节能标准,实施既有建筑节能改造,优化建筑用能结构,将为实现碳排放达峰目标做出积极贡献。
高质量发展催生新动力。进入高质量发展阶段是新时代我国经济发展的基本特征,绿色是高质量发展的底色,《中共中央办公厅 国务院办公厅关于推动城乡建设绿色发展的意见》明确了城乡建设发展蓝图。加快绿色建筑建设,转变建造方式,积极推广绿色建材,推动建筑运行高效低碳管理,必将极大促进城乡建设绿色高质量发展。
美好生活向往提出新需求。随着经济社会发展水平的提高,人民群众向往美好生活的需求越来越高。推进建筑节能与绿色建筑发展,能在节约资源与减少碳排放的同时,提高生活舒适度和空间环境健康性能,不断增强人民群众的获得感、幸福感和安全感。
二、总体要求
(一)指导思想
以习近平新时代中国特色社会主义思想为指导,全面贯彻党的十九大和十九届历次全会精神,立足新发展阶段,完整、准确、全面贯彻新发展理念,构建新发展格局,坚持以人民为中心,坚持高质量发展,贯彻落实省委省政府工作部署,按照聚焦绿色低碳发展、强化标准技术支撑、紧扣关键环节施策、推动措施落地见效的工作思路,提高建筑绿色低碳发展质量,降低建筑能源资源消耗,推动城乡建设绿色发展,在全面建设社会主义现代化国家新征程中走在全国前列、创造新的辉煌。
(二)基本原则
以人为本,和谐共生。坚持人与自然和谐共生的理念,建设高品质绿色建筑,提高建筑安全、健康、宜居、便利和节约性能,转变建筑建造方式,营造绿色生产和生活氛围。
减少碳排,提质增效。聚焦碳达峰和碳中和、能源生产与消费革命等国家重大战略,提高建筑能源利用效率,优化建筑能源结构,促进全省城乡建设领域形成低碳发展格局。
政府引导,市场主导。完善政府引导、市场参与机制,加大规划、标准、金融等政策引导,规范市场主体行为,激励市场主体参与,培育市场发展机制,进一步提升建筑节能与绿色建筑发展质量和效益。
因地制宜,统筹兼顾。坚持绿色全面要求与重点区域提升相结合,考虑地区差异,突破薄弱环节,以点带面,分段实施,统筹推进珠三角地区“提质”和粤东西北地区“扩面”工作,实现区域协调发展。
科技先导,迭代升级。聚焦绿色低碳发展需求,加强技术攻关,推动成果转化应用。加快淘汰高能耗、高污染的落后技术和产品,培育发展节能绿色服务业,推进建筑工程绿色化、新型工业化全产业链健康发展。
(三)发展目标
1.总体目标。以建筑节能与绿色建筑高质量发展推动城乡建设更高质量、人居环境更加优良、人民生活更有品质、温室气体更少排放,到2025年,建筑能源利用效率稳步提升,建筑能耗和碳排放增长趋势得到有效控制,绿色建筑全面建设,以装配式建筑为代表的新型建筑工业化加快发展,装配式建筑标准化水平和建造质量进一步提高,绿色建材应用形成长效机制,为城乡建设领域2030年前碳达峰奠定坚实基础。

2.具体目标。到2025年,完成既有建筑节能绿色化改造面积3000万平方米以上,建设岭南特色超低能耗及近零能耗建筑300万平方米,新增建筑太阳能光伏装机容量200万千瓦,城镇建筑可再生能源替代率达到8%,建筑用能结构逐步优化,建筑能耗中电力消费比例超过80%。发展星级绿色建筑,推动珠三角地区成为绿色建筑发展新高地,全省城镇新增绿色建筑中星级绿色建筑占比超过30%,其中粤港澳大湾区珠三角九市超过45%,城镇新建建筑中装配式建筑比例达到30%,水泥散装率达到75%以上,预拌混凝土企业绿色生产全面达标,新型墙材在城镇新建建筑中得到全面应用,绿色建材应用比例大幅提升。

三、重点任务
(一)提升建筑节能降碳水平
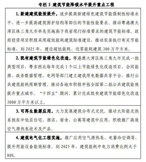
1.提高新建建筑节能要求。进一步加强新建建筑节能监管,强化建设工程各方主体责任,将建筑节能监管措施融入绿色建筑规划、建设、交付等各环节。新建民用建筑全面按照绿色建筑标准进行建设,提升新建建筑节能水平,推动粤港澳大湾区珠三角九市率先实施高于我省现行标准要求的建筑节能标准。以《建筑节能与可再生能源利用通用规范》确定的节能指标为基线,结合实际修订我省建筑节能标准,重点提高建筑门窗等关键部品节能性能要求。修订建筑节能设计气象标准,开展岭南特色超低能耗、近零能耗建筑技术路线和指标体系研究,制定技术标准。推动夏热冬暖地区标准共建研究,建立设计、施工及材料、产品支撑体系。建成一批突出岭南特色的超低能耗典型项目,开展近零能耗建筑、零碳建筑试点。
2.提升既有建筑能效和绿色品质。开展既有建筑节能绿色化改造评估,制定既有建筑绿色化改造规范,引导各地市根据实际情况编制改造计划并组织实施。结合海绵城市建设、城市更新、绿色社区创建等工作,统筹推进既有居住建筑节能绿色化改造。鼓励各地在确定城镇老旧小区改造内容清单、标准时,将节能绿色化改造作为基础类改造内容,落实改造支持政策。改造实施前期进行诊断与评估,顺应群众期盼,按照群众需求迫切程度统筹改造内容,探索共谋共建共享的改造模式。形成符合气候特点、居民生活习惯的既有居住建筑节能绿色化改造技术路线,引导居民在更换门窗、空调、灯具等部品及设备时,采购高能效产品。修订广东省《公共建筑能耗标准》,鼓励地级以上市结合实际情况制定更高要求的公共建筑能耗限额标准,逐步推行公共建筑能耗超限额通报制度。对超过能耗限额的国家机关办公建筑、大型公共建筑和以政府投资为主的其他公共建筑优先纳入改造计划。推动公共建筑能效提升重点城市建设,加强用能系统和围护结构改造。加强粤港澳大湾区既有建筑机电系统再调适技术共享,制定相应技术导则,推动建立公共建筑运行调适制度。
3.加强可再生能源建筑推广应用。推进新建建筑太阳能光伏一体化设计、施工、安装,实现自发自用、余电上网,鼓励政府投资公益性建筑加强太阳能光伏应用。加装建筑光伏的,应保证建筑或设施结构安全、防火安全。在酒店、学校和医院等有稳定热水需求的公共建筑中积极推广太阳能光热技术,高星级绿色建筑积极采用可再生能源。积极推动农村地区可再生能源应用。结合自然资源条件和项目使用需求,合理利用浅层地热能、生物质能。各地逐步开展可再生能源资源条件勘察和建筑利用条件调查,编制可再生能源建筑应用方案并组织实施,对较大规模可再生能源应用项目持续进行环境影响监测,保障可再生能源的可持续开发和利用。开展可再生能源建筑应用项目后评估工作,根据评估结果优化可再生能源应用策略,实现可再生能源高效应用。
4.实施建筑电气化工程。提高建筑用能中清洁电力消费比例,在城市大型商场、办公楼、酒店、机场航站楼等公共建筑中推广应用空气源热泵、电蓄冷空调等。引导生活热水、炊事用能向电气化发展,促进高效电气化技术与设备研发。鼓励机关、学校、医院等公共机构建筑和办公楼、酒店、商业综合体等大型公共建筑围绕减碳提效,实施电气化改造。鼓励建设以“光储直柔”为主要特征的新型建筑电力系统,发展柔性用电建筑。

(二)推进绿色建筑高质量发展
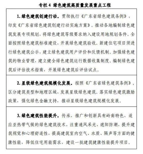
5.加强规划建设全流程管控。编制我省绿色建筑发展专项规划编制技术导则,各市结合实际会同相关部门编制绿色建筑发展专项规划。加强规划管控,在建设用地规划条件中明确绿色建筑等级等关键指标。实施我省建筑节能与绿色建筑工程设计、施工验收、检测等标准,健全完善绿色建筑设计、建设、交付全过程监管的配套制度文件,强化关键节点和质量通病监管,落实工程建设各方主体责任。
6.强化绿色建筑运行管理。强化绿色建筑所有权人或使用权人对绿色建筑的设施设备进行维护保养的主体责任,加强绿色建筑的物业管理,加强绿色建筑运行数据收集统计,保障绿色建筑运行满足管理制度完备、围护结构完好、设施设备和相关系统运行正常、节电节水和环境指标达标、排放和处置符合规定等要求。将住宅的绿色建筑等级、绿色性能纳入商品房买卖合同、住宅质量保证书和住宅使用说明书。编制绿色建筑后评估技术指南,对绿色建筑运行情况开展后评估试点。鼓励建设绿色建筑智能化运行管理平台,充分利用现代信息技术,实现建筑能耗和资源消耗、室内空气品质等指标的实时监测与统计分析。
7.提高绿色建筑品质。强化住宅健康性能设计要求,关注全龄化需求、倡导气候适应性、突出岭南特色,注重通风采光、遮阳防潮,提升建筑视觉和心理舒适性,降低住宅用能需求。推动星级绿色建筑发展,大型公共建筑和国家机关办公建筑、国有资金参与投资建设的其他公共建筑按照一星级及以上绿色建筑标准进行建设。粤港澳大湾区珠三角九市结合本地实际,在一定区域内建设二星级及以上高等级绿色建筑。加强超高层建筑节能管理,绿色建筑水平不得低于三星级标准。编制农房建设绿色技术导则及图集,推动农村绿色建筑技术应用,创造条件引导农民自建住宅因地制宜参照绿色建筑要求进行建设。

(三)推动装配式建筑提质扩面
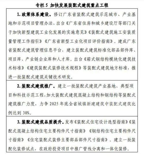
8.完善政策体系。健全多部门协同推进装配式建筑发展的工作机制,建立装配式建筑标准化部品部件库、项目库、产业链企业库和人才库。建立预制构件监管长效机制,完善装配式建筑施工安装质量管理机制,建立全过程质量追溯制度,提升施工质量和整体安全性能。加强技术创新,完善适用于不同建筑类型的装配式建筑结构体系,完善部品部件吊装、运输与堆放、关键节点连接等施工工法,研发建筑机器人、起重安装设备等智能建造技术,推进钢结构建筑防火、防腐和钢结构住宅在围护体系、材料性能、连接工艺等方面的技术攻关,完善装配化装修、模块化建筑等装配式建筑标准。
9.加大推广力度。在商品住宅和保障性住房中积极应用装配式混凝土结构,推广预制混凝土构件、预制阳台、整体卫浴、集成厨房等预制构件和部品部件,加大高性能混凝土、高强钢筋和消能减震、预应力技术的集成应用;在医院、学校等公共建筑因地制宜采用钢结构,积极推广钢结构住宅、装配式农房和集成化、模块化建筑,因地制宜推广木结构建筑。国有资金参与投资建设的建筑工程原则上应实施装配式建筑,引导房地产项目积极采用装配式建造方式。支持以装配式建筑产业基地为核心、相关产业集聚发展的建筑工业化智能科技园建设,做大做强装配式建筑全产业集群。
10.提升装配式建筑品质。制定主要构件尺寸指南和集成化、模块化建筑部品相关标准图集,引导构件和部品部件标准化生产,逐步推动复杂构件工厂化生产,满足标准化设计选型要求。完善设计选型标准,推广少规格、多组合的设计方法,推动装配式建筑标准化正向设计。大力推行工程总承包和全过程咨询,推行免抹灰免拆模的工业化施工方式,推进建筑装饰装修与主体结构、机电设备协同施工,加大 BIM 、CIM 等信息化技术和智能建造技术在建造全过程的应用。在装配式建筑中推广全装修和装配化装修,开展装配化装修试点示范,推广管线分离和一体化装修技术,提高建筑品质。

(四)促进建筑工程材料绿色发展应用
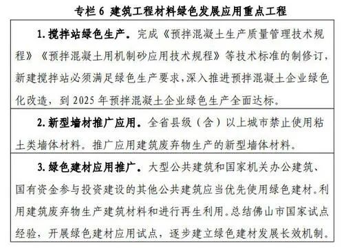
11.完善政策标准体系。出台《广东省散装水泥和新型墙体材料发展应用管理规定》。加快完善建设工程材料标准体系,完成预拌混凝土生产质量管理技术规程、预拌混凝土用机制砂应用技术规程等标准的制修订。进一步完善预拌混凝土及砂浆企业备案管理,加强信息公开,实施企业诚信激励。加快推进预拌混凝土和砂浆行业信息化智能化发展,利用信息化产业平台,开展预拌混凝土和砂浆的智能化生产试点建设。取缔无资质搅拌站,加大对现场违规使用袋装水泥和现场搅拌混凝土行为的处罚力度。全省县级(含)以上城市禁止使用粘土类墙体材料。推广应用建筑废弃物生产的新型墙体材料。推行“互联网+”监管模式,强化建设工程使用的新型墙体信息采集记录,建立质量追溯机制。
12.提升搅拌站绿色化水平。以各市为责任主体,采取总量平衡、合理控制、因地制宜原则科学规划布局预拌混凝土和预拌砂浆搅拌站,结合实际制定本行政区域的散装水泥和新型墙体材料发展应用规划。进一步提升散装水泥使用率,深入推进预拌混凝土企业绿色化改造,逐步推进预拌砂浆及水泥制品生产过程的三废零排放、废弃物综合再生利用和节能减排生产,促进资源循环利用,到2025年预拌混凝土企业绿色生产全面达标。
13.加强绿色建材推广应用。开展提升建筑使用功能、健康性能的绿色建材产品关键技术研发,优先选用绿色建材提升建筑健康性能。进一步推广应用高性能混凝土和特殊材料新型混凝土,发展生态修复混凝土制品。研究推进机制砂混凝土生产施工方法,大力推广应用机制砂。支持发展节能环保、轻质高强的绿色新型墙体材料,推广适用于装配式混凝土结构、钢结构建筑的围护结构体系。完善绿色建材产品认证,建立健全绿色建材采信机制,在绿色建筑、装配式建筑等政府投资工程中率先采用绿色建材,提升城镇新建建筑中绿色建材应用比例。

(五)统筹区域能源协同与绿色城市发展
14.推进区域建筑能源协同发展。推动建筑用能与能源供应、输配响应互动,提升建筑用能链条整体效率。在城市新区、功能区开发建设中,充分考虑区域周边能源供应条件、可再生能源资源情况、建筑能源需求,开展区域建筑能源系统规划、设计和建设,以需定供,提高能源综合利用效率和能源基础设施投资效益。探索开展建筑群整体参与的电力需求响应试点,积极参与电力调峰填谷,培育智慧用能新模式,实现建筑用能与电力供给的智慧响应。会同能源、电网等部门开展区域集中供冷的适用性研究,制订相关技术指引,科学发展区域集中供冷。支持用户居住地充电基础设施建设,新建住宅停车位 100%建设充电设施或预留建设安装条件,鼓励有条件的既有停车位安装充电设施。

15.推动绿色城市建设。研究制订绿色低碳城市建设实施方案,明确绿色低碳城市发展目标和主要任务。推广中新广州知识城、深圳光明新区等低碳生态建设实践,依托横琴粤澳深度合作区、前海深港现代服务业合作区等有条件的地区率先开展绿色低碳城区建设,支持粤港澳大湾区珠三角九市建设绿色低碳城市试点。实现绿色建筑专项规划全省市县全覆盖,促进高星级绿色建筑规模化发展,推动超低能耗建筑、零碳建筑、既有建筑节能及绿色化改造、可再生能源建筑应用、装配式建筑、区域建筑能效提升等项目落地实施,全面提升建筑节能与绿色建筑发展水平。
四、保障措施
(一)健全政策保障
深入贯彻国家和省碳达峰碳中和工作部署,执行《广东省绿色建筑条例》,实施城乡建设领域碳达峰行动,推动城乡建设绿色发展,加快优化建筑用能结构。各级住房和城乡建设主管部门要加强与发展改革、工信、自然资源、财政、税务等部门沟通,对高星级绿色建筑、超低能耗建筑、零碳建筑、既有建筑节能改造、可再生能源建筑应用、绿色农房、装配式建筑、绿色建材等给予政策扶持。研究建筑能效交易、碳交易机制。全面推进广东省碳普惠激励机制,扩大建筑领域碳普惠方法学覆盖范围,推进激励政策的宣传工作。
(二)实施激励措施
研究省级建筑领域节能专项资金使用管理制度,拓宽专项资金支持范围,重点支持绿色建筑发展专项规划的编制、技术与产品的研发、示范项目的建设与推广、标准制定等相关工作。加大支持力度,按规定因采取绿色建筑、装配式技术措施增加的建筑面积不计入容积率核算。使用住房公积金贷款购买星级绿色建筑自住房的,贷款额度可以按照不超过百分之二十的比例上浮,具体由地级以上市住房公积金管理部门确定。积极创造条件开展绿色金融试点,通过绿色信贷、绿色保险、绿色债券等多种方式为绿色建筑、既有建筑节能改造、装配式建筑提供绿色金融服务。采用最高等级标准建设或者采用装配式商品房全装修方式建造的项目,在各类建筑工程奖项评审中可以优先推荐。
(三)加强制度建设
按照《绿色建筑标识管理办法》开展星级绿色建筑认定工作,完善广东省绿色建筑信息平台,实施全省标识认定全流程统一管理。做好建筑能源资源消耗统计报表,增强统计数据的准确性、实用性和可靠性。与供电、供水、供气等相关部门研究数据对接,探索建立互联互通机制和信息共享制度。统筹分析应用能耗统计、能源审计、能耗监测等数据信息,开展能耗信息公示及披露试点。鼓励利用城市信息模型(CIM)基础平台,建立城市智慧能源管理服务系统。逐步建立完善合同能源管理市场机制,提供节能咨询、诊断、设计、融资、改造、托管等“一站式”综合服务。
(四)推进科技创新
构建市场导向的建筑节能与绿色建筑技术创新体系,开展重点领域关键环节的科研攻关和项目研发。大力推动绿色建筑技术与装配式、智能技术深度融合发展。加强绿色建筑技术研发,推动5G、物联网、大数据、人工智能等新技术在工程建筑领域的应用。建立广东省住房和城乡建设领域科技应用成果库,依托我省住房城乡建设科技协同创新中心,促进绿色建筑创新技术研发和示范成果推广。发挥大型国有企业研发和应用能力,推进企业与科研机构强强联合,建立企业与高等院校的技术创新联合体,研发新技术、新工艺、新材料和新设备。
五、组织实施
(一)加强组织领导
省住房和城乡建设厅会同发展改革、自然资源、工业与信息化、市场监管、财政等有关部门,出台配套支持政策,密切协作配合,形成工作合力,共同推动住房城乡建设绿色发展。地方各级住房城乡建设主管部门要加强组织领导,依托本地区建筑节能与绿色建筑管理机构、散装水泥主管机构、墙材革新机构和工程质量安全监督机构,建立健全工作机制,强化工作责任,加强监督管理,推动各项工作的落实,结合实际情况,制定实施本地区建筑节能与绿色建筑发展相关规划。
(二)强化目标考核
省住房和城乡建设厅会同有关部门加强对本规划落实情况的指导监督,将相关工作完成情况纳入省人民政府对各地级以上市人民政府节能目标责任评价考核。各地级以上市住房和城乡建设主管部门应当会同相关部门,对本地区绿色建筑、建筑节能、装配式建筑、散装水泥等发展成效进行评价,及时总结进展情况,形成年度报告,并于每年年底前报省住房城乡建设厅。对目标责任不落实、实施进度落后的地区,进行通报批评,对超额完成及提前完成目标的地区予以表扬奖励。
(三)加大宣传培训
结合“全民节能行动”“节能宣传月”“世界环境日”等活动,利用电视、报刊、网络等媒体,构建立体化的宣传体系,广泛宣传建筑节能、绿色建筑、装配式建筑、绿色建材等法律法规和政策措施,大力推广先进地市成功经验。积极开展宣传培训、技术推广、信息咨询、会展等活动,营造良好发展氛围,倡导绿色生活消费方式。依托高等院校、职业学校、科研院所、行业协会开展针对设计、施工、运营管理等人员的专业培训,提升管理人员及从业人员的综合素质。