安委〔2022〕7号
各省、自治区、直辖市人民政府,新疆生产建设兵团,国务院安委会各成员单位,有关中央企业:
《“十四五”国家安全生产规划》已经国务院领导同志同意,现印发给你们,请认真贯彻执行。
国务院安全生产委员会
2022年4月6日
“十四五”国家安全生产规划
为全面贯彻落实习近平总书记关于安全生产工作的一系列重要指示和党中央、国务院决策部署,根据《中华人民共和国安全生产法》、《中华人民共和国国民经济和社会发展第十四个五年规划和2035年远景目标纲要》、《“十四五”国家应急体系规划》等法律法规和文件,制定本规划。
一、现状与形势
(一)取得的进展。
以习近平同志为核心的党中央始终高度重视安全生产工作。“十三五”期间,习近平总书记站在新的历史方位,就安全生产工作作出了一系列重要指示批示,提出了一系列新思想新观点新思路,反复告诫要牢固树立安全发展理念,正确处理安全和发展的关系,坚持发展决不能以牺牲安全为代价这条红线。根据深化党和国家机构改革部署,整合11个部门的13项职责组建应急管理部,将国家煤矿安全监察局更名为国家矿山安全监察局,矿山、危险化学品等重点行业领域安全监管监察体制进一步完善,监管监察能力得到加强。中共中央、国务院出台了《关于推进安全生产领域改革发展的意见》,中共中央办公厅、国务院办公厅印发了《地方党政领导干部安全生产责任制规定》,党政同责、一岗双责、齐抓共管、失职追责的安全生产责任体系全面建立。以危险化学品、矿山、消防、交通运输、城市建设、工业园区、危险废物等为重点的安全生产专项整治持续稳步推进。科技强安专项行动初见成效,危险化学品、煤矿等重点行业领域安全生产风险监测预警系统不断完善,安全生产风险分级管控和隐患排查治理双重预防工作机制逐步建立。在党中央、国务院的坚强领导和各地区、各有关部门的共同努力下,全国安全生产水平稳步提高,事故总量、较大事故、重特大事故持续下降。按可比口径计算,2020年全国各类事故、较大事故和重特大事故起数比2015年分别下降43.3%、36.1%和57.9%,死亡人数分别下降38.8%、37.3%和65.9%。
(二)面临的形势。
“十四五”时期是我国在全面建成小康社会、实现第一个百年奋斗目标之后,乘势而上开启全面建设社会主义现代化国家新征程、向第二个百年奋斗目标进军的第一个五年。立足新发展阶段,党中央、国务院对安全生产工作提出更高要求,强调坚持人民至上、生命至上,统筹好发展和安全两件大事,着力构建新发展格局,实现更高质量、更有效率、更加公平、更可持续、更为安全的发展,为做好新时期安全生产工作指明了方向。但同时也要看到,我国各类事故隐患和安全风险交织叠加、易发多发,安全生产正处于爬坡过坎、攻坚克难的关键时期。一是全国安全生产整体水平还不够高,安全发展基础依然薄弱。一些地方和企业安全发展理念树得不牢,安全生产法规标准执行不够严格。危险化学品、矿山等高危行业产业布局和结构调整优化还不到位,小、散、乱的问题尚未得到根本解决,机械化、自动化和信息化程度不够高,企业本质安全水平仍比较低。二是安全生产风险结构发生变化,新矛盾新问题相继涌现。工业化、城镇化持续发展,各类生产要素流动加快、安全风险更加集聚,事故的隐蔽性、突发性和耦合性明显增加,传统高危行业领域存量风险尚未得到有效化解,新工艺新材料新业态带来的增量风险呈现增多态势。新冠肺炎疫情转入常态化防控阶段,一些企业扩大生产、挽回损失的冲动强烈,容易出现 忽视安全、盲目超产的情况,治理管控难度加大。三是安全生产治理能力还有短板,距离现实需要尚有差距。安全生产综合监管和行业监管职责需要进一步理顺,体制机制还需完善。安全生产监管监察执法干部和人才队伍建设滞后,发现问题、解决问题的能力不足。重大安全风险辨识及监测预警、重大事故应急处置和抢险救援等方面的短板突出。
二、指导思想、基本原则与规划目标
(一)指导思想。
以习近平新时代中国特色社会主义思想为指导,全面贯彻落实党的十九大和十九届历次全会精神,增强“四个意识”、坚定“四个自信”、做到“两个维护”,紧紧围绕统筹推进“五位一体”总体布局和协调推进“四个全面”战略布局,坚持人民至上、生命至上,坚守安全发展理念,从根本上消除事故隐患,从根本上解决问题,实施安全生产精准治理,着力破解瓶颈性、根源性、本质性问题,全力防范化解系统性重大安全风险,坚决遏制重特大事故,有效降低事故总量,推进安全生产治理体系和治理能力现代化,以高水平安全保障高质量发展,不断增强人民群众的获得感、幸福感、安全感。
(二)基本原则。
系统谋划,标本兼治。坚持总体国家安全观,树立系统观念,统筹发展和安全,将安全发展贯穿于经济社会发展各领域和全过程,努力塑造与安全发展相适应的生产生活方式,筑牢本质安全防线,构建新安全格局,更好地实现发展质量、结构、规模、速度、效益、安全相统一。
源头防控,精准施治。坚持目标导向、问题导向和结果导向,科学把握安全风险演化规律,坚持底线思维,在补短板、堵漏洞、强弱项上精准发力,加快实施一批重大政策和重大工程,从源头上防范化解风险,做到风险管控精准、预警发布精准、抢险救援精准、监管执法精准。
深化改革,强化法治。坚持运用法治思维和法治方式提高安全生产法治化、规范化水平,深化安全生产体制机制改革,加快形成系统完整、责权清晰、监管高效的安全生产治理制度体系;深入推进科学立法、严格执法、公正司法、全民守法,依靠法治筑牢安全生产屏障。
广泛参与,社会共治。坚持群众观点和群众路线,充分发挥社会力量的作用,动员全社会积极参与安全生产工作,积极推进安全风险网格化管理,进一步压实企业安全生产主体责任,构建企业负责、职工参与、政府监管、行业自律、社会监督的安全生产治理格局。
(三)规划目标。
到2025年,防范化解重大安全风险体制机制不断健全,重大安全风险防控能力大幅提升,安全生产形势趋稳向好,生产安全事故总量持续下降,危险化学品、矿山、消防、交通运输、建筑施工等重点领域重特大事故得到有效遏制,经济社会发展安全保障更加有力,人民群众安全感明显增强。到2035年,安全生产治理体系和治理能力现代化基本实现,安全生产保障能力显著增强,全民安全文明素质全面提升,人民群众安全感更加充实、更有保障、更可持续。

三、织密风险防控责任网络
(一)深化监管体制改革。
充分发挥国务院安全生产委员会统筹协调作用,压实成员单位工作责任,健全运行机制,形成工作合力。建立消防执法跨部门协作机制。加强国家矿山安全监察机构力量建设,优化各级机构设置和布局,充实专业人才,完善国家监察、地方监管、企业负责的矿山安全监管监察体制。推动负有安全生产监管职责的重点部门加强监管力量建设,确保有效履行职责。鼓励各地根据实际情况探索创新安全生产监管体制,指导乡镇、街道、功能区建立健全安全生产预防控制体系。优化安全生产监管力量配置,实施基层安全生产网格化监管,推动安全生产监管服务向小微企业和农村地区延伸。落实应急管理综合行政执法改革,整合行政执法职责,强化执法队伍建设,健全综合行政执法协调联动机制。
(二)压实党政领导责任。
深入学习贯彻习近平总书记关于安全生产的重要论述,强化地方党委、政府领导干部安全生产红线意识。将安全生产纳入领导干部教育培训、日常谈话和提醒内容。推动落实地方党政领导干部安全生产责任制,制定安全生产职责清单和工作任务清单。严格落实地方党政领导安全生产履责述职和“第一责任人”职责落实报告制度。健全党政领导干部带队督查检查安全生产机制,开展重要节日和重大活动针对性督查检查。聚焦重特大事故多发地区,完善安全生产警示、督办、约谈等制度。完善安全生产考核巡查制度,规范考核巡查内容、程序和标准,强化考核巡查结果的运用。
(三)夯实部门监管责任。
进一步落实县级以上地方各级人民政府有关部门安全生产工作职责,依法依规编制完善负有安全生产监管职责的部门权力和责任清单,优化行业监管部门任务分工。合理区分综合监管和行业监管部门之间的责任边界,扫清监管盲区。完善危险化学品安全监管机制,厘清监管职责,加强政策协同。理顺农业农村、新型燃料、综合管廊等领域安全生产监管职责。及时消除基建矿、技改矿、停产矿、关闭矿等安全生产监管漏洞。强化对客运索道、大型游乐设施等特种设备的安全生产监管。建立新产业、新业态监管职责动态调整和联合执法机制,填补行业领域安全生产监管职责空白。
(四)强化企业主体责任。
严格落实生产经营单位主要负责人安全生产第一责任人的法定责任。推动生产经营单位建立从法定代表人、实际控制人等到一线岗位员工的全员安全生产责任制,健全生产经营全过程安全生产责任追溯制度。引导企业完善安全生产管理体系,健全安全风险分级管控和隐患排查治理双重预防工作机制,构建自我约束、持续改进的安全生产内生机制。推动重点行业领域规模以上企业组建安全生产管理和技术团队。监督企业按规定提取使用安全生产费用,用好用足支持安全技术设备设施改造等有关财税政策。实施工伤预防行动计划,充分发挥工伤保险基金的事故预防作用。建立事故损失的评估和认定机制。强化守信激励和失信惩戒,依法建立健全安全生产严重违法失信名单管理制度并依法实施联合惩戒,加大对安全生产严重违法失信主体的责任追究。
(五)严肃目标责任考核。
将安全生产纳入各地高质量发展评价体系。严格实施安全生产工作责任考核,实行过程性考核和结果性考核相结合,强化考核结果运用及向社会公开。建立地方各级安全生产委员会成员单位主要负责人安全生产述职评议制度,强化地方各级安委会对各部门、各地区安全生产工作落实情况的监督。建立安全生产绩效与履职评定、职务晋升、奖励惩处挂钩制度,落实向纪检监察机关移交安全生产领域违法违纪、职务违法犯罪问题线索工作机制。严格落实安全生产“一票否决”和约谈、问责等制度。完善事故调查机制,建立事故暴露问题整改督办制度,加强对事故查处和责任追究落实情况的跟踪评估。
四、优化安全生产法治秩序
(一)健全法规规章体系。
构建以《安全生产法》为核心的安全生产法律法规体系,加快统筹推进《危险化学品安全法》、《煤矿安全条例》等立法进程,统筹推动《生产安全事故报告和调查处理条例》等相关法律法规修订。完善安全生产法律法规规章“立改废释”工作协调机制。加强对安全生产执法检查、事故调查处理、行政执法案卷评查、典型执法案例等结果的运用,建立执法信息反馈、立法后评估与立法清理相结合的长效机制。推动安全生产地方立法,解决区域安全生产突出问题。
(二)加强标准体系建设。
加强全国安全生产有关专业标准化技术委员会建设,健全以强制性标准为主体、推荐性标准为补充的安全生产标准体系,构建“排查有标可量、执法有标可依、救援有标可循”的安全生产标准化工作格局。加快推进安全生产强制性国家标准和行业标准精简整合,有效提高强制性国家标准的通用性和覆盖面。强化安全生产基础通用标准制定,加快急需短缺标准制修订,增加标准有效供给。加快电化学储能、氢能、煤化工、分布式光伏发电等新兴领域安全生产标准制修订。积极培育发展安全生产团体标准、企业标准,推动建立政府主导和社会各方参与制定安全生产标准的新模式。加强安全生产标准信息服务,便于生产经营单位和社会公众查阅下载安全生产国家、行业和地方标准文本。强化安全生产领域强制性国家标准宣贯培训和实施效果评估,建立安全生产标准“微课云平台”。

(三)创新监管执法机制。
科学划分企业安全生产风险等级,开展分类分级监管执法,强化对高风险企业的监督检查。统筹编制省、市、县级年度安全生产执法计划,将安全生产强制性标准实施情况列入执法检查内容,确定检查项目和频次。依托数字化转型赋能,试点探索安全生产风险动态感知新模式,实施差异化、针对性的精准监管执法。实行执法事项清单制度,编制统一执法目录。全面推行行政执法公示、执法全过程记录、重大执法决定法制审核制度。推进联合执法、区域执法、交叉执法,形成监管执法合力。利用信息化平台和智能化装备等先进技术手段,创新监管监察执法方式,有效开展非现场监管监察。加强执法监督,完善内外部监督机制。建立政府购买服务和实施第三方协助检查机制,推行执法效果评估制度。完善安全生产政府法律顾问、执法行为审议制度及重大行政执法决策机制。健全安全生产行政执法与刑事司法衔接工作常态化协作机制,畅通案件移送流程,提高安全生产类案件与刑事打击的衔接准度和处置精度。推动出台刑法修正案(十一)涉及安全生产条款的司法解释,加大对安全生产犯罪的预防惩治力度。
(四)提升行政执法能力。
健全应急管理综合行政执法人员的资格准入、教育培训、考核奖惩、容错纠错、准军事化管理等制度,推动建立专业化、职业化安全生产行政执法队伍。配齐配强行政执法专业人员力量。完善执法人员实操实训条件,定期开展专业培训。强化执法保障,将执法工作经费纳入本级财政预算,加强执法人员职业保障,按规定参加工伤保险,完善工资待遇、人身意外险等保障机制。制定实施安全生产监管监察能力建设规划。加强各级应急管理综合行政执法机构标准化建设和负有安全生产监管职责的部门监管能力建设,完善执法装备配备标准,强化执法工作条件保障。
五、筑牢安全风险防控屏障
(一)优化城市安全格局。
完善规划安全风险评估会商机制,有效衔接国土空间规划,推动形成有效防控重大安全风险的城市空间安全发展格局。完善城市建设与运行安全的全生命周期管理,强化韧性城市建设。深化城市安全风险评估,健全城市安全风险管控体系。加强超大特大城市安全风险演化规律研究,健全重大安全风险全过程管控机制,强化特大城市重大安全风险综合管控。强化与市政设施配套的安全设施建设,推动将公共安全设施、消防训练、安全科普教育基地等纳入控制性详细规划和国土空间规划“一张图”。加强城市高层建筑、大型综合体、综合交通枢纽、隧道桥梁、管线管廊、道路交通、轨道交通、燃气、排水防涝、垃圾填埋场、渣土受纳场、电力设施、公园等的安全风险管控。推动有条件的地方制定危险化学品、烟花爆竹、矿山、工贸等“禁限控”目录。加强城市棚户区、城中村、城镇老旧小区与危房改造的安全监管,实施城市塌(沉)陷区安全专项治理。
(二)严格安全生产准入。
持续推进企业安全生产标准化建设,推进重点行业领域企业安全生产标准化达标升级,推动安全生产基础薄弱、保障能力低下且整改后仍不达标的企业退出市场。建立落后产能化解机制,加快淘汰矿山、危险化学品、烟花爆竹等生产企业落后产能,防范产业升级过程中的系统风险。深化产业园区安全风险评估与规划布局,推进产业园区安全入园的清单管理。严格高危行业领域建设项目安全审查,完善建设项目安全设施同时设计、同时施工、同时投入生产和使用制度。加快淘汰不符合安全生产强制性标准的工艺技术和装备设施。实施高危行业领域企业主要负责人、安全生产管理人员和特种作业人员等从业人员安全素质提升行动。
(三)强化安全风险管控。
推动安全生产深度融入“平安中国”“智慧城市”“城市更新”建设,强化安全风险动态监测、预警、识别、评估和处置。建立大客流监测预警和应急管控处置机制。加强国际性重大活动安全风险评估。严密防控电化学储能站等新技术新产业新业态安全风险。加快推进各行业领域安全生产风险监测预警系统建设,推进城市电力、燃气、供水、排水管网和桥梁等城市生命线及重大危险源安全风险监测预警网络建设,构建重大安全风险防控的全生命周期管理模式。开展智能化作业和危险岗位的机器人替代,实施安全风险综合防范工程,有序推进智能化试点,在关键风险位置实施机器人替代示范。推动第五代移动通信(5G)、物联网、大数据、人工智能等技术与安全生产风险防控的深度融合,实施智能化工厂、数字化车间、网络化平台项目试点。加强化工、桥梁、隧道、电力、油气、水利、核电等重大工程和设施安全风险防控。强化能源结构改革新形势下的电网安全保障,提升大面积停电等事故的防范和应急处置能力。
(四)精准排查治理隐患。
深入推进全国安全生产专项整治三年行动,建立专项整治成果评估推广应用机制,总结推广专项整治在责任体系、工作机制、制度规范和技术标准等方面的典型经验做法。强化危险化学品、矿山等重点行业领域企业“一企一策”指导服务,加大仓储物流、储能设施、农村道路、防疫物资生产企业的隐患排查治理力度。制定完善有关行业领域重大事故隐患判定标准,严格落实重大事故隐患“双报告”制度,健全重大事故隐患治理督办制度。完善事故隐患举报奖励制度,畅通事故隐患举报渠道。完善举报信息收集、核实、受理和查处的办事程序和规章制度,落实事故隐患举报奖励,依法保护举报人的合法权益。借助云计算、大数据技术,健全事故隐患数据库,加强对重大事故隐患的动态分析和全过程记录管理。
六、防范遏制重特大事故
(一)危险化学品。
严密防范已淘汰的落后产能异地落户、办厂进园。健全城区危险化学品生产企业关停并转、退城入园等支持政策措施。全面排查和管控危险化学品生产储存企业外部安全防护距离。强化高危化学品和高危工艺风险管控,升级重大危险源风险监测预警系统。实施“工业互联网+危化安全生产”工程,建设一批本质安全型化工园区和大型油气储存基地,推动危险化学品安全数字化智能化转型。深化精细化工企业反应、大型油气储存场所安全风险评估。严格落实危险化学品登记鉴定制度。强化托运、承运、装卸、车辆运行等危险化学品运输全链条安全生产监管,统筹推进危险化学品运输车辆专用停车场建设。加强使用危险化学品从事生产的企业及医院、学校、科研机构等单位的危险化学品使用安全管理。完善油气输送管道、储运设施安全风险监测预警系统,强化海洋石油安全生产监管。完善油气输送管道地理信息系统,强化油气输送管道高后果区管控。推动实施全球化学品统一分类和标签制度。加快建设统一的危险化学品产供储销全链条监管与服务平台,实现来源可循、去向可溯、状态可控。力争实现化工事故总量、较大及以上事故总量比“十三五”期间下降15%以上。
(二)煤矿。
实施冲击地压、煤与瓦斯突出和水害等煤矿重大灾害超前精准治理,推进实施煤矿重大灾害治理示范工程。严格落实煤矿“一优三减”措施。全面推进智能化煤矿建设。持续推进冲击地压、煤与瓦斯突出、水文地质类型极复杂等灾害严重且在现有技术条件下难以有效防治的煤矿淘汰退出。规范小煤矿技改扩能,科学确定生产能力,合理划定开采范围,推进机械化开采。加强整合技改扩能煤矿安全监管,严厉打击煤矿非法生产。推进煤炭清洁利用和重点地区减量替代,优化煤制油气战略基地、长输管道规划布局和管控方案。
(三)非煤矿山。
提高非煤矿山主要矿种最低开采规模和最低服务年限标准,实行尾矿库总量控制。深化金属非金属地下矿山采空区隐患治理、尾矿库“头顶库”综合治理和无生产经营主体尾矿库、停用3年以上尾矿库闭库治理。严格非煤矿山建设项目安全设施设计审查和企业安全生产许可管理,加大对安全设施竣工验收活动和验收结果的监督核查。强化非煤矿山建设项目基建过程安全监管。推进小型金属非金属地下矿山机械化建设。建立完善非煤矿山安全风险监测预警机制和监测监控系统,研发应用非煤矿山智能感知装备及综合监控装备。推广使用非煤矿山在线监测监控预警、无人机巡查监察系统、采空区及井下冲击地压监测监控、尾矿充填、井下老空水监测监控、井下近矿体帷幕注浆等先进适用技术和装备。定期对入井人数超过30人、井深超过800米、水文地质条件复杂的金属非金属地下矿山,以及现状边坡超过200米的高陡边坡金属非金属露天矿山、现状堆置高度超过200米的金属非金属矿山排土场、头顶库和设计坝高超过200米的尾矿库进行专家会诊检查,推进停产和关闭矿山电子封条建设。
(四)消防。
实施打通消防“生命通道”工程,实行“一城一策、一区一策”消防车通道治理。集中开展超高层建筑、大型商业综合体、地下轨道交通、石油化工等四类重点场所消防安全治理。推动各地每年将隐患集中的老旧场所消防风险治理列入实事工程、民生工程,落实差异化风险管控措施。健全电动汽车、电动自行车储能等新材料新设备新业态火灾风险预估预判机制,优化落实本质安全措施。加强乡村火灾隐患整治,强化对乡镇工业园、特色小镇等乡村新兴产业消防安全管理,推进乡镇农村公共消防基础设施建设。推进学校及幼儿园、养老服务、娱乐场所、宾馆酒店、商场市场、旅游景区、医疗卫生、宗教场所、文物建筑和博物馆等行业单位消防安全标准化管理。加强传统村落、历史名镇、文物古建筑群等场所消防设施和用火用电管理。推动建立基层消防网格化信息管理平台,建设消防物联网监控系统和城市消防大数据库。统筹水上消防能力建设。推动消防装备设施更新升级。完善政府年度消防工作考核、消防安全重大问题问责、火灾事故调查评估制度。全面推行事故隐患自知自查自改和公示承诺、风险申报制度。
(五)道路运输。
加强客货车产品生产准入、一致性监管。逐步提高客货车技术标准,督促生产企业改进车辆安全设计。淘汰隐患问题车辆。建立健全道路运输企业、道路运输车辆和驾驶员信息共享机制。严格落实典型和严重道路交通事故深度调查制度,倒查道路交通安全各相关环节存在的问题漏洞。加强交通运输新业态管理服务,加大对新能源公交车、新能源出租车运营安全性的监督管理力度,强化长途客运班车、省际包车、旅游客运车、危险货物运输和城市公共交通企业安全监管,综合应用各类监控数据,依法严厉查处超速、超员、超载、疲劳驾驶等违法行为。深化货车非法改装、车辆挂靠专项整治,健全货车非法改装联合监管工作机制,将车辆超限超载治理纳入地方政府安全生产考核,严厉打击“大吨小标”、“百吨王”、倒卖合格证等违法违规行为。构建适应新形势的农村出行运输服务体系,鼓励农村客运车辆安装使用卫星定位装置和视频监控装置。建立自动驾驶汽车运行数据监管平台,强化运行过程监管。加快高速公路护栏提质改造。
(六)其他交通运输(除道路运输外)。
完善国家民航安全绩效指标体系,强化可控飞行撞地、跑道安全、空中相撞等重点风险治理,深化机场净空保护、鸟击防范等安全专项整治,加强无人机管控。全面划定铁路线路安全保护区,实施铁路沿线安全环境治理及道口“平改立”、危险货物铁路运输安全专项整治,强化公铁水并行交汇地段安全综合治理。严格执行客船恶劣天气条件下禁限航规定,推进巡航救助一体化船艇和海事监管、航海保障装备设施、船舶溢油应急设备库建设,强化“四类重点船舶”和“六区一线”重点水域安全监管。强化城市轨道交通全过程安全评估,健全城市轨道交通运营安全风险分级管控和隐患排查治理制度,强化运营安全风险管控。强化寄递企业安全生产基础能力建设,完善实名收寄、收寄验视、过机安检“三位一体”安全防控模式,推动邮件快件作业场所安全管理规范化。
(七)工贸。
以钢铁、粉尘涉爆、涉氨制冷、铝加工(深井铸造)、有限空间作业为重点,强化事故隐患排查治理,深化工贸行业安全专项整治。推广应用粉尘涉爆领域湿法除尘工艺、铝加工(深井铸造)自动化监测报警和联锁装置等先进技术装备。加快实施建材行业搬运码垛、投料装车、抛光施釉、喷漆打磨、高温窑炉、切割分拣、压力成型等安全风险较高的岗位“机器换人”。加强对商场、超市、批发市场、餐饮等人员和货物密集场所的事故隐患排查,严防群死群伤事故。
(八)烟花爆竹。
推进全国烟花爆竹转型升级集中区建设,打造安全可控的现代化烟花爆竹产业,引导烟花爆竹生产企业向主产地区转移或有序退出。强化烟花爆竹机械质量监督检验和涉药机械常态化安全论证,加强对烟花爆竹新型安全材料的研发与推广应用。加强直接涉药生产工序的机械化改造,确保烟花爆竹生产重要涉药工序人机分离、人药分离。完善全国烟花爆竹生产经营企业安全监管信息系统,强化烟花爆竹重点地区安全监管,推进烟花爆竹安全监管信息协同共享。
(九)城市建设。
改革建筑施工安全生产许可证制度,完善隧道工程事故预防机制,严格落实工程质量安全手册制度。完善建筑施工安全监管信息系统,健全建筑施工安全信用体系。深化公路、铁路、水利、电力、民航等建设工程的专项整治。强化施工现场安全管理和安全生产费用提取使用监管,推动施工现场安全管理标准化规范化。督促企业对临边、洞口、攀登、悬空和交叉作业部位等区域实施重点防护,加强劳动防护用品管理,严防高处坠落事故。推动智慧工地建设,实施建设施工全生命周期管理。规范建设工程用工管理及分包单位准入规定,培育高素质施工作业人员,稳定施工劳务用工队伍。严格依法查处转包、违法分包、挂靠、租借资质、超越资质承揽工程等行为,加大对重大工程、重点地区、高风险时段的监督检查力度。把老旧燃气管道更新改造纳入城市更新行动,推动燃气安全综合治理。强化旅游景区高风险项目安全监管,开展客运索道、观光车、大型游乐设施设备安全整治。加强农村住房建设和危房改造施工安全管理,强化农村住房安全监管。
(十)农林牧渔业。
完善农业机械注册登记、安全检验和驾驶培训制度,深化“平安农机”创建活动,强化对重点机具、重要农时以及农机合作社和农机大户等重点主体的安全监管。加强林区、林场基础设施建设安全管理和安全风险防控。推进沿海渔港、避风锚地升级改造和整治维护,加快渔船安全、消防、救生及通讯导航等安全应急设施设备升级改造。推进实施渔船更新和标准化改造,严格落实渔船初次检验、营运检验和船用产品检验制度。推动海洋渔船配备升级新型防碰撞自动识别系统、北斗终端等安全通信导航设备,建设渔船渔港动态监管和海洋渔业应急监测救助系统。建立以船长报告为主、船舶“监护人”和基层渔业组织报告为辅的进出港报告机制。强化隐患突出渔船和渔港水域安全监管,严厉打击渔船超员超载、超风级超航区冒险航行作业、涉渔“三无船舶”非法作业等行为。
(十一)功能区。
统筹工业园区、物流仓储园区等功能区安全布局,优化园区功能分区布局,严格控制高风险功能分区规模。实施园区安全生产一体化、封闭化管理。完善园区消防设施、消防车道等公用工程配套和安全保障设施。深化物流仓储园区事故隐患整治,加强物流仓储园区内危险货物运输车辆及装卸安全管理。加强水运口岸区域安全监督。推进智慧园区建设,建立园区集约化、智能化安全监管信息共享平台,实现园区内企业、重点场所、重大危险源、基础设施实时风险监控预警。
(十二)危险废物。
强化废弃危险化学品等危险废物全过程监管,建立废弃危险化学品等危险废物部门协作、联合执法、重大案件区域会商督办机制,形成覆盖危险废物产生、收集、贮存、转移、运输、利用、处置等全过程的监管体系。及时修订《国家危险废物名录》,修订危险废物鉴别、贮存以及水泥窑协同处置污染控制等标准。制定完善危险废物重点监管单位清单。加强危险废物监管能力与应急处置技术支撑能力建设。
七、强化应急救援处置效能
(一)夯实企业应急基础。
完善应急预案管理与演练制度,加大对企业应急预案监督管理力度,加强政企预案衔接与联动。强化重点岗位、重点部位现场应急处置方案实操性监督检查,强化制度化、全员化、多形式的应急救援演练。建立企业应急预案修订与备案制度。推动规模以上高危行业领域企业加强专兼职应急救援队伍建设与应急物资装备配备,建立内部监测预警、态势研判及与周边企业、属地政府的信息通报、资源互助机制。加强超大桥梁垮塌、超长隧道火灾、大型客船遇险、大型船舶原油溢油等巨灾情景构建,建设一批应急演练情景库。开展以基层为重点的实战化应急演练、救援技能竞赛等活动,提升自救互救技能。
(二)提升应急救援能力。
合理规划安全生产应急救援基地和队伍布局,推动安全生产应急救援装备建设制度化、标准化。加快推进重点区域、重点行业领域国家级安全生产应急救援队伍建设,提升国家矿山、危险化学品、油气开采、水上搜救、核事故、铁路交通等事故应急处置能力。规范地方骨干、基层安全生产应急救援队伍职能定位、建设规模与装备配备。推动工业园区、开发区等产业聚集区内企业联合建立专职救援队伍。推进国家综合性环境应急、航空应急救援和事件调查、无人智能救援装备测试、航空器消防救援等实训设施建设。完善重点城市群跨区域联合救援机制,提高京津冀、长三角、粤港澳大湾区、长江经济带等跨地区应急救援资源共享与联合处置能力。健全安全生产应急救援社会化运行模式,培育专业化应急救援组织。引导社会力量有序参与安全生产应急救援。
(三)提高救援保障水平。
完善国家、省、市、县等各级应急管理部门互联互通的安全生产应急救援指挥平台体系,提升应急救援机构与事故现场的远程通信指挥保障能力。加强应急救援基础数据库建设,完善应急救援装备技术参数信息库,建立应急救援基础数据普查与动态采集报送机制。加强救援实训基础设施建设,提升国家级安全生产应急救援队伍跨区域作战自我保障能力。健全道路交通事故多部门联动救援救治长效机制,完善事故救援救治网络。推进深远海油气勘探开发应急技术、国家大型原油储罐火灾抢险救援科技装备支撑体系建设。加强应急装备实物储备,建立实物储备、协议储备和生产能力储备相结合的储备机制,构建应急装备储备与调度管理平台。完善安全生产应急装备储备与调运制度,健全各地区应急救援资源共享、快速输送与联合处置机制。选择交通枢纽城市开展区域性安全生产应急物资供应链与集配中心建设试点。完善应急救援车辆优先通行机制和应急救援生态环境保护制度。制定应急救援社会化有偿服务、应急装备征用补偿、应急救援人员人身安全保险等政策。
八、统筹安全生产支撑保障
(一)加快专业人才培养。
实施高危行业领域从业人员安全技能提升专项行动,严格企业主要负责人、安全生产管理人员安全生产知识和管理能力考核,以及特种作业人员安全技能培训考核。加快建设一批高水平的安全技能培训和特种作业人员实操考试基地,加强高危行业重点岗位系列安全生产培训教材开发。实现重点行业规模以上企业新增从业人员安全技能培训率达到100%。加强安全科学与工程及相关学科建设,创新卓越安全工程师培养模式,培育一批既懂技术又懂管理的安全生产复合型人才。按程序和标准筹建应急管理类大学。加强安全科学与工程专业技术领军人才和青年拔尖人才培养,建设一批创新人才培养基地,造就一批高端安全科技创新人才。完善与理论研究、技术创新、装备研发和应用研究等工作相适应的科技人才激励机制。加强注册安全工程师、注册消防工程师等职业资格管理,探索工程教育专业认证与国家职业资格证书衔接机制。加强注册消防工程师资格考试指导。培养安全生产管理、评价、认证认可和检验检测等专业人才。健全安全生产监管干部培养与使用体系,建立安全生产监管干部到基层锻炼的交流机制。
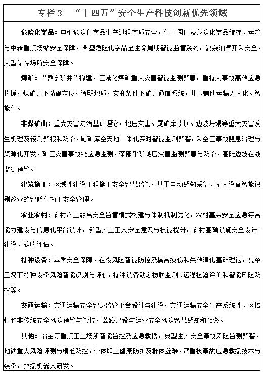
(二)强化科技创新引领。
聚焦重特大事故形成机理和演化规律、复合灾害事故风险防范与应急救援等重大理论问题,实施重大事故防范、重大基础设施安全风险评估等国家科技计划项目,深化风险智能感知和监测预警理论与方法研究。优先发展信息化、智能化、无人化的安全生产风险监测预警装备,重点提升安全生产危险工艺设备的机械化自动化水平,着力破解重大安全风险的超前预测、动态监测、主动预警等关键技术瓶颈。健全与研发平台配套的安全生产科技支撑链条,培育和创建国家级安全生产科技创新平台。依托现有机构完善危险化学品安全研究支撑平台。加快推进安全生产国家级重点实验室、技术创新中心、协同创新中心、战略理论政策智库创建,推动安全生产科技创新资源开放共享,形成基础研究、技术创新和应用研究贯通发展的安全生产科技创新生态。建立安全生产装备与服务需求信息平台、技术创新转化交易平台,优化安全生产科技支撑服务市场化运行机制。推广安全风险分级管控和隐患排查治理技术装备,加强重点行业领域先进技术装备的推广应用。

(三)推进安全信息化建设。
制定完善安全生产信息化标准规范,提高信息化系统的整体适配度,拓展和深化安全生产数字化应用场景。加强重点行业领域企业安全生产风险监测预警系统建设,实现分级分类、实时监测、动态评估和及时预警。汇聚消防安全、交通运输、城市生命线、大型综合体等城市风险感知数据,加快完善城市安全风险监测预警公共信息系统。建立全国统一的应急管理监管执法信息系统,加快推进“互联网+执法”信息系统应用,培育“工业互联网+安全生产”协同创新模式,以物联网、大数据为基础,加强重点行业领域安全生产监管,构建基于工业互联网的安全感知、评估、监测、预警与处置体系。引导高危行业领域企业开展基于信息化的安全风险分级管控和隐患排查治理双重预防机制建设。建立基于大数据的特种设备智慧监管体系。加快推进民航安全大数据平台建设。
九、构建社会共治安全格局
(一)提高全民安全素质。
鼓励和支持各类媒体开设不同形式的安全生产专题专栏,引导全社会关心关注安全发展。实施全民安全生产宣传教育行动计划,建设国家安全生产教育平台,引导公众践行安全的生产生活方式。将安全素质教育纳入国民教育体系。推动智能科普宣教和安全宣传体系建设,完善安全生产科普知识库,建立安全生产法规标准查询、解读、互动交流信息平台,推广“两微一端”新媒体平台。鼓励安全文化作品创作,丰富安全生产宣传产品,创新安全文化服务方式和手段,开展安全生产公益宣传活动,持续实施“安全生产月”“安全生产万里行”系列精品活动项目。建设安全科普宣传教育和安全体验基地,在有条件的社区公园、广场、乡村服务场所等设置专题展板,推动安全知识进企业、进农村、进社区、进学校、进家庭,积极开展群众性应急培训,普及安全常识和应急知识。推动建设具有城市特色的安全文化教育体验基地与场馆,加快推进企业安全文化建设。适时发布安全生产白皮书。
(二)推动社会协同治理。
实行企业安全生产信用风险分类管理制度,将企业安全生产违法信息记入信用记录。探索建立上市公司安全生产信息强制性披露机制。探索实施安全绩效“领跑者”制度,采取荣誉表彰等激励措施推动企业实现更高标准的安全目标。引导社会资源投向先进、适用、可靠的安全应急产品和服务,鼓励有条件地区培育特色鲜明的国家安全应急产业基地。积极发展安全生产技术咨询、系统设计、设备制造、工程施工、运营管理等专业化服务,健全安全生产专业技术服务机构依法从业和健康发展机制。制定政府购买安全生产服务清单。鼓励协会、联合会、商会、慈善组织等社会组织参与安全生产工作。建立公众参与安全管理决策的有效渠道和合理机制,培养发展安全生产社会监督员,鼓励公众监督政府安全生产工作、企业违法违规行为。
(三)深化安全交流合作。
健全京津冀、长三角、粤港澳大湾区、成渝城市群等区域安全生产协调联动机制,加强重大安全风险联防联控。搭建安全生产交流合作平台,促进安全发展理念、安全监管执法、法规政策标准、新兴产业安全技术、事故应急救援、企业安全管理能力提升等方面的国际交流合作。加强与东盟、上海合作组织、国际劳工组织、联合国开发计划署等合作,分享安全发展理念与实践经验。加强与安全生产国际标准的衔接,推动“一带一路”国家和地区安全生产标准互认。依托国际友好城市,开展城市安全国际合作,构建多方参与的城市安全互助网络。
十、实施安全提升重大工程
(一)重大安全风险治理工程。
实施化工园区和大型油气储存基地本质安全提升工程、危险化学品企业安全改造工程,推动安全管理数字化转型试点。推进城镇人口密集区中小型企业和危险化学品生产企业搬迁,持续实施工艺优化和技术更新改造,加强安全仪表系统管理,提升自动化控制水平。开展煤矿瓦斯综合治理和水害、火灾、冲击地压等重大灾害治理。全面完成尾矿“头顶库”治理。深化农村公路平交路口“一灯一带”工程和干线公路灾害防治工程,实施高速公路护栏提质升级工程。开展消防安全治理工程,推进行业消防安全标准化管理标杆建设、单位社区消防安全能力建设,实施企业专职消防队、乡镇政府专职消防队标准化建设。改造升级高层建筑、大型城市综合体、轨道交通、石油化工等重点场所消防系统,打通城镇消防“生命通道”。
(二)监管执法能力建设工程。
根据各地区域特点和执法需求,合理确定各级负有安全生产监管监察职责的机构执法车辆配备类型和数量,补充更新执法车辆。补充更新各级安全生产监管监察机构、消防救援机构执法个体防护装备、执法制式服装和调查取证装备,建设完善执法装备库,重点增补执法过程管理、数据分析、5G多功能综合执法等智能化专业装备,在特殊领域优先配备无人机、机器人等高科技执法装备。建设完善基层安全生产监管监察机构业务保障用房和特殊业务用房,加强执法装备维护校验条件建设,完善计算存储网络、信息安全防护保障和智能运维等系统。全面汇聚行政许可、行政执法、监测预警、事故调查等数据资源,完善移动执法应用系统,实现执法大数据多维分析、自助式分析、可视化展示功能,提升安全生产执法信息化水平。
(三)安全风险监测预警工程。
建成国家安全生产监管监察执法大数据系统,构建1个国家级和32个省级安全生产监管监察“互联网+执法”平台。建成危险化学品、矿山、烟花爆竹等高危行业企业以及油气管道等重点领域风险监测预警系统,构建全面覆盖的风险监测与感知数据“一张网”。建设国家矿用重要装备安全大数据赋能、全链条监管及智慧巡察服务平台。利用卫星监测技术对露天矿山、尾矿库等风险早期识别,建设矿山安全风险研判与智能分析预警系统、“智慧监察”平台。完善全国危险化学品登记系统,构建涵盖生产、使用、运输、贮存、经营、废弃处置环节的危险化学品全生命周期信息监管平台。建设国家安全发展示范城市创建支撑管理信息化平台。
(四)救援处置能力建设工程。
建设空、天、地、海一体化应急通信网络,优化升级国家安全生产应急救援综合指挥平台和应急通信保障系统,完善重点行业领域和区域安全生产应急救援指挥决策调度平台。建强一批国家和区域矿山排水、海洋油气开采、水上搜救、隧道施工、电力等行业领域安全生产应急救援力量,推进救援队伍装备补充升级和更新换代,提升国家级安全生产应急救援队伍通信保障和远途作战后勤保障能力。完善国家危险化学品安全生产应急救援队伍布局。完善国家应急医学研究中心教、研设施,改造基础工作环境,配备先进科研设备。建设综合应急实训演练基地,完善安全生产工作实操实训条件。
(五)科技创新能力建设工程。
建设国家安全生产综合集成创新中心,建成危险化学品、矿山、城市安全、金属冶炼、油气等重大事故防控技术支撑基地,重点建设重大事故情景还原与相似模拟、事故预防技术中试以上工程装置,完善复杂环境下耦合事故验证实验条件。推动有条件地区和企业建设安全生产科技创新资源开放共享和成果推广平台。建设安全生产监管监察执法装备验证测试实验室和智能化矿山安全生产监管监察技术支撑实验室。依托现有资源,建设完善省级安全生产技术支撑中心实验室和区域安全生产综合技术支撑中心实验室。
(六)安全生产教育实训工程。
完善国家安全生产监管监察执法综合实训华北基地条件,增补石油天然气管道输送、烟花爆竹、地下空间等专业领域及矿山、冶金、商贸、机械等行业安全生产监管实训功能。建设安全生产监管监察人员执法资格考试平台,升级改造现有考试机构考场。完善应急管理和安全监管干部网络学院信息平台、网络培训资源库等,打造线上与线下相结合、虚拟与现实相融合、多终端、全覆盖、互联互通、共建共享的安全生产线上培训生态圈。实施危险化学品安全培训网络建设工程,建设一批区域性危险化学品企业安全生产实训基地。
十一、健全规划实施保障机制
(一)明确任务分工。
地方各级人民政府要根据规划确定的发展目标和主要任务,将安全生产工作纳入重要议事日程,制定并公布安全生产重点任务和年度目标。各地区、各有关部门要积极制定规划实施方案,细化落实规划的任务分工和进度安排,明确本地区、本部门相关责任。推动建立安全监管协作机制,定期研究解决重大问题。推动各地区安全生产规划实施情况信息公开,鼓励全社会参与和监督,确保各项任务全面完成。
(二)加大政策支持。
按照中央与地方财政事权和支出责任划分,健全完善财政支持安全生产政策,强化中央和地方财政经费保障,优化安全生产支出结构;贯彻过“紧日子”要求,集中力量办大事,向监管监察能力建设、重点行业领域风险防控等工作倾斜。实行全面预算绩效管理,加强绩效评价,强化审计监督,把安全生产财政资金管好用好。完善企业安全生产费用提取和使用制度,健全监管与审计机制。鼓励创业投资企业、股权投资企业和社会捐赠资金增加安全生产公益性投入。鼓励企业投保安全生产责任保险,充分发挥保险的风险控制和事故预防作用,探索建立监管部门、行业组织、保险机构和企业多方参与的激励约束机制和风险防控机制。
(三)推进试点示范。
以改善安全状况、推动安全发展为目标,以体制创新、制度供给、模式探索为重点,推进国家安全发展示范城市建设。积极推进安全社区、平安校园、安全生产标准化企业等建设。推进安全生产数字化改革试点,加快推进数字化技术在安全风险管控、应急处置等领域的应用。实施安全应急装备应用示范,加快先进安全应急装备科研成果工程化应用。强化城市安全风险综合监测预警工作体系建设试点,打造城市安全“智慧大脑”。推动国家安全发展示范城市率先建成较为完善的安全治理制度体系,形成若干可操作、有效管用、可在全国复制推广的安全生产重大制度成果。
(四)强化监督评估。
健全各级安全生产委员会成员单位规划实施信息通报、研判会商、交流合作、协调联动等制度机制,统筹协调、监督指导各成员 单位落实安全职责,加大督查考评力度,形成规划实施合力。国务院安全生产委员会将定期对各省级人民政府和新疆生产建设兵团规划目标指标、主要任务、重大工程等进展情况进行监测调度。在2023年、2025年底,应急管理部要分别对本规划执行情况进行中期评估和总结评估。