01中国面临的碳中和挑战
现阶段中国二氧化碳排放总量大,减排压力大
19 世纪前,全球的二氧化碳排放基本全部来源于英国,但是在 20 世纪下半叶,中国的二氧化碳排放量显著增加。根据《气候观察》(Climate Watch)研究数据显示:2018 年,全球二氧化碳排放364.3 亿吨,中国二氧化碳排放量96.6 亿吨,占全球排放量的26.5 %,是全球最大的温室气体排放国,较世界其他主要经济体存在一定的减排空间。同时,大部分国家二氧化碳排放量已经出现碳达峰,中国和印度仍呈现增长趋势,因此相比其他国家实现碳中和的减排压力将更大。

从人均二氧化碳排放来看,中国人均二氧化碳排放量低于美国、韩国和日本。2018 年的人均二氧化碳排放量,美国为 17.74 吨,韩国为 13.04 吨,日本为 9.13 吨,中国为8.40吨。

能源消耗贡献73.2%的温室气体排放
根据世界资源研究所和《气候观察》联合发布的全球温室气体按行业分布情况显示,2016年全球温室气体排放总量达到494亿吨,其中73.2%的温室气体排放来源于能源消耗,18.4%来源于农业、林业和土地利用,5.2%来源于工业过程,3.2%来源于废物处理。

根据中国碳核算数据库(CEADs)数据分析汇总,电力和热力生产行业是中国二氧化碳排放最主要的来源,工业和交通运输业也是中国二氧化碳排放的重要贡献力量。2018年,中国电、热生产二氧化碳排放占比为46.61%,工业二氧化碳排放占比为37.29%,交通运输占比7.68%,居民占比为4.53%,农业占比0.98%,建筑业占比0.47%,服务业占比0.74%,其他行业占比为1.71%。

02中国碳中和政策趋势分析
针对上述问题,中国在提出“双碳”目标后,发改委、生态环境部、国家能源局、工信部、中国人民银行等多部委多领域均为实现“双碳”目标加紧制定行动方案,陆续推出“碳中和”相关政策和制度。

趋势一:六大领域发力推动碳达峰、碳中和目标实现
截止2021年5月中旬,相关部委均已就未来减排工作做出安排,方向较为明确;其中发改委年初提出的六大发力领域可视为统领性安排,为碳达峰、碳中和工作做了总体布局,具体包括:调整能源结构、产业结构转型、提升能源利用效率、低碳技术研发推广、健全低碳发展体制机制、增加生态碳汇。
调整能源结构
推进能源体系清洁低碳发展,稳步推进水电发展,安全发展核电,加快光伏和风电发展,加快构建适应高比例可再生能源发展的新型电力系统,完善清洁能源消纳长效机制,推动低碳能源替代高碳能源、可再生能源替代化石能源。
推动能源数字化和智能化发展,加快提升能源产业链智能化水平。
产业结构转型
大力淘汰落后产能、化解过剩产能、优化存量产能,严格控制高耗能行业新增产能,推动钢铁、石化、化工等传统高耗能行业转型升级。
积极发展战略性新兴产业,加快推动现代服务业、高新技术产业和先进制造业发展。
提升能源利用效率
完善能源消费双控制度,严格控制能耗强度,合理控制能源消费总量,建立健全用能预算等管理制度,推动能源资源高效配置、高效利用。
继续深入推进工业、建筑、交通、公共机构等重点领域节能,着力提升新基建能效水平。
低碳技术研发推广
坚持以市场为导向,更大力度推进节能低碳技术研发推广应用,加快推进规模化储能、氢能、碳捕集利用与封存等技术发展,推动数字化信息化技术在节能、清洁能源领域的创新融合。
健全低碳发展体制机制
加快完善有利于绿色低碳发展的价格、财税、金融等经济政策,推动合同能源管理、污染第三方治理、环境托管等服务模式创新发展。
增加生态碳汇
加强森林资源培育,开展国土绿化行动,不断增加森林面积和蓄积量,加强生态保护修复,增强草原、绿地、湖泊、湿地等自然生态系统固碳能力。
资料来源:国家发改委,普华永道分析
趋势二:能源转型对实现“碳达峰、碳中和”目标至关重要
中国能源结构是以高碳的化石能源为主,化石能源占比约85%。推动碳减排,就必须推动以化石能源为主的能源结构转型。其中,传统能源企业所受影响最直接。通过大力发展低碳能源来替代传统化石能源,已成为能源企业业务转型的必由之路。
为推动能源转型,国家能源局在《2021年能源工作指导意见》(下称《指导意见》),提出了2021年主要预期目标。其中,在能源结构方面,煤炭消费比重下降到56%以下。新增电能替代电量2000亿千瓦时左右,电能占终端能源消费比重力争达到28%左右。
2021年3月,国家能源局在“中国可再生能源发展有关情况发布会”中指出,将加快实施能源领域碳达峰行动,制定更加积极的新能源发展目标,大力推动新时代可再生能源大规模、高比例、高质量、市场化发展,加快实施可再生能源替代行动,着力提升新能源消纳和存储能力,积极构建新能源为主体的新型电力系统,健全完善有利于全社会共同开发利用可再生能源的体制机制和政策体系,有力推动可再生能源从能源绿色低碳转型的生力军成长为碳达峰碳中和的主力军,为构建清洁低碳、安全高效的能源体系提供坚强保障。
【国家能源局】“十四五”时期,可再生能源发展将进入一个新阶段
大规模
到“十四五”末,可再生能源发电机占中国电力总装机的比例将超过50%。
高比例
到“十四五”末,预计可再生能源在全社会用电量增量中的占比将达到2/3左右,在能源消费增量中占比将超过50%。可再生能源将从原来能源电力消费的增量补充,变为能源电力的增量主体。
高质量
“十四五”将提升新能源消纳和存储能力,既实现可再生能源大规模开发,也实现高水平消纳利用,更加有力地保障电力可靠稳定供应。
市场化
进一步发挥市场在可再生能源资源配置中的决定性作用,从2021年开始风电光伏发展将进入平价阶段,摆脱对财政补贴的依赖,实现市场化和竞争化发展。
资料来源:国家能源局“中国可再生能源发展有关情况发布会”,普华永道分析
趋势三:工业、建筑、交通等能源消费端需要做出更大贡献
实现碳中和目标,不仅是能源企业的事情,也需要消费端的技术突破。工业、建筑、交通等传统高碳排行业是额外减排贡献的重点潜在来源,仅供给端的清洁化发展无法直接实现净零碳排放,必须配合消费端通过低碳技术脱碳。
工信部政策:绿色制造
从2021年开始,要进一步加大工作力度,坚决压缩粗钢产量,确保粗钢产量同比下降。制定钢铁、水泥等重点行业碳达峰行动方案和路线图。
加快推进新能源汽车产业高质量发展,发挥动力电池、智能网联汽车等制造业创新中心作用,支持开展技术攻关,加快车用芯片、操作系统等研发和产业应用。
提出引导光伏企业减少单纯扩大产能的光伏制造项目,加强技术创新,提高产品质量、降低生产成本。
住建部政策:绿色建筑
绿色建筑作为节能减排的重要方式,其重要性进一步提升。
明确绿色建筑标识由住房和城乡建设部统一式样,并对绿色建筑标识的申报和审查程序、标识管理等做了相应规定管理办法自2021年6月1日起施行。
大力发展县城绿色建筑和建筑节能。不断提高新建建筑中绿色建筑的比例。推进老旧小区节能改造和功能提升。大力推广应用绿色建材。——《关于加强县城绿色低碳建设的意见(征求意见稿)》
交通运输部政策:绿色低碳运输
交通运输是碳排放的重要领域之一,推动交通运输领域做好碳达峰、碳中和相关工作,是加速行业绿色低碳转型、推动交通运输高质量发展的重要抓手,是加快建设交通强国的重要内容。
资料来源:工信部“2021年全国工业和信息化工作会议”、“中国电动汽车百人会论坛(2021)”、《光伏制造行业规范条件(2021年本)》,住建部《绿色建筑标识管理办法》、《关于加强县城绿色低碳建设的意见(征求意见稿)》,交通运输部,普华永道分析
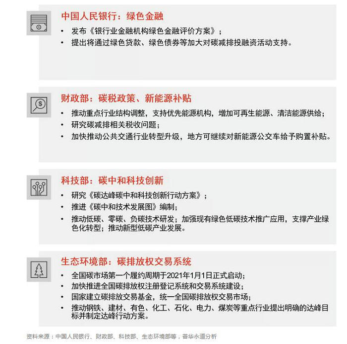
趋势四:金融、科技、生态将作为重要辅助领域,助力碳中和
金融、科技、生态是三大主要的辅助领域。如中国人民银行提出将通过绿色贷款、绿色债券等加大对碳减排投融资活动支持;财政部表示将研究碳减排相关税收问题;科技部将加大碳减排科技攻关;生态环境部将建立碳排放交易基金,规范统一全国碳排放权交易市场。
趋势五:多数部委政策处于前期准备阶段,预计未来陆续发布完整正式文件
多数部委政策处于征求意见阶段,如:住建部发布《关于加强县城绿色低碳建设的意见(征求意见稿)》等;生态环境部发布《碳排放权交易管理暂行条例(草案修改稿)》;
少数部委政策处于编制阶段,如:科技部将编制《碳中和技术发展路线图》等;
少数部委相关政策已调整,如:中国人民银行推出新版《绿色债券支持项目目录(2021版)》,删除了传统燃煤、传统能源等内容,增加了碳捕获、利用与封存等内容,发布了《银行业金融机构绿色金融评价方案》。