您好,欢迎来到我们的网站!
用户名:
密码:
登录
中国散装水泥推广发展协会信息网
China bulk-cement association of popularization & development information network
首页
协会介绍
信息中心
政策法规
协会要闻
标准规范
理论研讨
技术交流
统计信息
企业园地
分支机构
当前位置:
首页 |
政策法规 |
地方
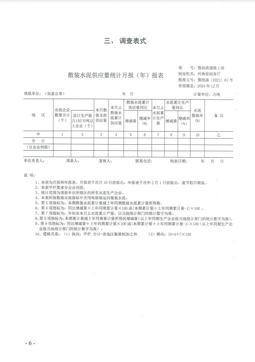
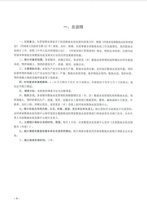
河南省商务厅关于印发《河南省散装水泥使用、供应和主要设施装备统计调查制度》的通知
中国散装水泥推广发展协会信息网 2021-12-27 来源:河南省商务厅
【字体大小:
大
中
小
】
打印
附件下载:
《河南省散装水泥使用、供应和主要设施装备统计调查制度》(1).pdf
上一篇:
江西省自然资源厅办公室关于进一步加强露天矿山管理的通知
下一篇:
沈阳市人民政府办公室关于印发沈阳市大力发展装配式建筑工作方案的通知
相关推荐
浙江省商务厅等5部门关于持续巩固提升清洁生产成效 促进散装水泥行业向新向优发展的通知
广西壮族自治区人民政府办公厅关于印发 《广西持续推进城市更新五年行动方案 (2026—2030年)》的通知
四川省住房和城乡建设厅 四川省经济和信息化厅 四川省财政厅关于印发《四川省绿色建材产业链资金奖补实施细则(试行)》的通知
四川省住房和城乡建设厅 四川省经济和信息化厅 四川省财政厅关于印发《四川省支持绿色建材产业链发展若干政策措施(试行)》的通知
银川市住房和城乡建设局关于做好2026年银川市预拌混凝土(砂浆)生产企业春季复工复产工作的通知
分享至:
==国务院相关机构==
==中央社会工作部==
==国家市场监督管理总局==
==全国团体标准信息平台==
==中国社会组织政务服务平台==
==国家标准化管理委员会==
==国资委==
==统计局==
==交通运输部==
==商务部==
==生态环境部==
==住房城乡建设部==
==财政部==
==国家发展改革委==
==工业和信息化部==
==中国政府网==
==行业组织及相关单位==
==中国物资再生协会墙材革新与再生建材工作委员会==
==建筑材料工业技术情报研究所==
==中国建材信息总网==
==中国混凝土网==
==中国水泥网==
==数字水泥网==
==中国物流与采购联合会==
==地方行业网站==
==浙江省散装水泥发展中心==
==湖南省散装水泥和墙体材料改革办公室==
==江西省散装水泥和预拌混凝土协会==
==陕西省散装水泥与预拌砂浆推广发展协会==
==广州市住房和城乡建设局==
==广东省预拌混凝土行业协会==
==湖北省住房和城乡建设厅==
==吉林省住房和城乡建设厅==
==福建省工业和信息化厅==
==云南省工业和信息化厅==
==江苏省工业和信息化厅==
==北京市住房和城乡建设委员会==
==综合网站==
==腾讯网==
==光明网==
==中国经济网==
==中国新闻网==
==央广网==
==中国网==
==新华网==
==人民网==
版权所有:中国散装水泥推广发展协会信息网所有
关于我们
网站声明
网站地图
联系我们
京ICP备18037821号-1