近日,河南省发展和改革委员会、河南省工业和信息化厅、河南省自然资源厅、河南省生态环境厅四部门联合发文,建立“两高”项目会商联审机制。《通知》要求建立河南省“两高”项目管理目录,其中,“十四五”新建“两高”项目按新增能耗量计算,改建、扩建“两高”项目(不含不涉及主体工程、未增加产能的技术改造项目)能耗量按改扩建后的年设计综合能耗计算。《通知》要求建立厅际部门会商联审机制,负责对拟建(含新建、改扩建)“两高”项目进行会商联审。
河南省四部门联合印发《关于建立“两高”项目会商联审机制的通知》
豫发改环资〔2021〕977号
各省辖市人民政府、济源示范区管委会:
为贯彻党中央、国务院坚决遏制“两高”项目盲目发展的要求,落实《河南省坚决遏制“两高”项目盲目发展行动方案》,规范“两高”项目论证程序,严格新建项目准入,经省政府同意,省发展改革委会同省工业和信息化厅、省自然资源厅、省生态环境厅建立“两高”项目会商联审机制。现将有关事项通知如下:
一、建立“两高”项目管理目录
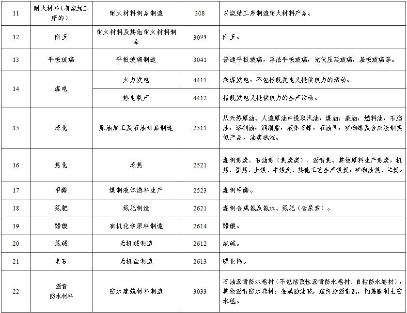
(一)落实国家“两高”项目管理要求,参照外省经验做法,结合我省实际,建立河南省“两高”项目管理目录(具体见附件1)。主要包括两类:一是煤电、石化、化工、煤化工、钢铁、焦化、建材(非金属矿物制品)、有色等8个行业年综合能耗(等价值)5万吨标准煤及以上的项目;二是8个行业中22个细分行业高耗能高排放环节年综合能耗(等价值)1-5万吨标准煤的项目,主要包括钢铁(长流程钢铁)、铁合金、氧化铝、电解铝、铝用碳素、铜铅锌硅冶炼(含原生和再生冶炼)、水泥、石灰、陶瓷、砖瓦(有烧结工序的)、耐火材料(有烧结工序的)、刚玉、平板玻璃、煤电、炼化、焦化(含兰炭)、甲醇、氮肥、醋酸、氯碱、电石、沥青防水材料等。其中,“十四五”新建“两高”项目按新增能耗量计算,改建、扩建“两高”项目(不含不涉及主体工程、未增加产能的技术改造项目)能耗量按改扩建后的年设计综合能耗计算。
二、建立联审机制
(二)省发展改革委会同省工业和信息化厅、省自然资源厅、省生态环境厅建立厅际部门会商联审机制,负责对拟建(含新建、改扩建,下同)“两高”项目进行会商联审。
(三)省发展改革委会同有关部门组织全省“两高”项目摸底排查,建立存量“两高”项目、在建“两高”项目、拟建“两高”项目清单,实行台账管理,动态调整。
三、严格论证把关
对于拟建“两高”项目,企业编制项目建设报告,县、市、省逐级论证,规范论证程序,从严控制拟建“两高”项目。违法违规的存量和在建“两高”项目中如需办理环境影响评价手续的执行本会商联审机制。
(四)企业编制拟建“两高”项目建设报告。报告内容主要包括:项目建设内容、投资规模、建设期限、产能及产量、项目初步选址、年综合能源消费量、煤炭消费量、污染物排放量及区域削减替代方案、碳排放量等内容。企业“两高”项目建设报告(式样见附件2)呈报县(市、区)发展改革部门。
(五)县(市、区)政府组织论证。由县(市、区)发展改革部门提请当地政府召开拟建(含新建、改扩建)“两高”项目论证会,论证建设必要性和可行性。论证内容包括但不限于:拟建“两高”项目是否符合产业政策规划、国土空间规划、“三线一单”、能耗“双控”、煤炭消费减量替代、碳排放、污染物排放等约束性要求。县(市、区)形成论证报告,报省辖市发展改革委。
(六)省辖市进行部门联审。省辖市发展改革委组织工业和信息化局、自然资源局、生态环境局对县(市、区)政府论证报告进行会商论证,从本区域能耗“双控”、煤炭消费总量控制、污染物排放总量及区域削减替代方案、产业发展规划、国土空间规划等方面进行严格把关,形成部门会商意见,报省辖市政府。符合政策要求的拟建“两高”项目,经省辖市审定政府同意后报省发展改革委。济源示范区参照省辖市开展部门论证,报经管委会同意后上报拟建“两高”项目。
(七)省级部门会商联审。省发展改革委采取召开部门联审会议、书面函询等方式,会同省工业和信息化厅、省自然资源厅、省生态环境厅对各地上报拟建“两高”项目建设报告会商论证。根据审查项目的需要邀请相关行业主管部门参与会商联审,确有必要的组织第三方评估。符合政策要求的函告项目所在地省辖市、济源示范区发展改革部门。经省级部门联审函复同意的项目,方可按既有程序加快办理产能置换(涉及钢铁、电解铝、水泥、平板玻璃等行业)、核准备案、节能审查、环境影响评价、用地规划许可等手续。
四、组织实施
遏制“两高”项目盲目发展工作情况纳入地方党委、政府碳达峰碳中和目标任务落实情况专项考核和省委生态环境保护督查范围,各地各部门要高度重视此项工作,认真贯彻执行国家及省有关政策要求,健全工作机制,规范工作程序,确保依法依规审批“两高”项目。
本通知自印发之日起执行。
近日,河南省发展和改革委员会、河南省工业和信息化厅、河南省自然资源厅、河南省生态环境厅四部门联合发文,建立“两高”项目会商联审机制。《通知》要求建立河南省“两高”项目管理目录,其中,“十四五”新建“两高”项目按新增能耗量计算,改建、扩建“两高”项目(不含不涉及主体工程、未增加产能的技术改造项目)能耗量按改扩建后的年设计综合能耗计算。《通知》要求建立厅际部门会商联审机制,负责对拟建(含新建、改扩建)“两高”项目进行会商联审。
河南省四部门联合印发《关于建立“两高”项目会商联审机制的通知》
豫发改环资〔2021〕977号
各省辖市人民政府、济源示范区管委会:
为贯彻党中央、国务院坚决遏制“两高”项目盲目发展的要求,落实《河南省坚决遏制“两高”项目盲目发展行动方案》,规范“两高”项目论证程序,严格新建项目准入,经省政府同意,省发展改革委会同省工业和信息化厅、省自然资源厅、省生态环境厅建立“两高”项目会商联审机制。现将有关事项通知如下:
一、建立“两高”项目管理目录
(一)落实国家“两高”项目管理要求,参照外省经验做法,结合我省实际,建立河南省“两高”项目管理目录(具体见附件1)。主要包括两类:一是煤电、石化、化工、煤化工、钢铁、焦化、建材(非金属矿物制品)、有色等8个行业年综合能耗(等价值)5万吨标准煤及以上的项目;二是8个行业中22个细分行业高耗能高排放环节年综合能耗(等价值)1-5万吨标准煤的项目,主要包括钢铁(长流程钢铁)、铁合金、氧化铝、电解铝、铝用碳素、铜铅锌硅冶炼(含原生和再生冶炼)、水泥、石灰、陶瓷、砖瓦(有烧结工序的)、耐火材料(有烧结工序的)、刚玉、平板玻璃、煤电、炼化、焦化(含兰炭)、甲醇、氮肥、醋酸、氯碱、电石、沥青防水材料等。其中,“十四五”新建“两高”项目按新增能耗量计算,改建、扩建“两高”项目(不含不涉及主体工程、未增加产能的技术改造项目)能耗量按改扩建后的年设计综合能耗计算。
二、建立联审机制
(二)省发展改革委会同省工业和信息化厅、省自然资源厅、省生态环境厅建立厅际部门会商联审机制,负责对拟建(含新建、改扩建,下同)“两高”项目进行会商联审。
(三)省发展改革委会同有关部门组织全省“两高”项目摸底排查,建立存量“两高”项目、在建“两高”项目、拟建“两高”项目清单,实行台账管理,动态调整。
三、严格论证把关
对于拟建“两高”项目,企业编制项目建设报告,县、市、省逐级论证,规范论证程序,从严控制拟建“两高”项目。违法违规的存量和在建“两高”项目中如需办理环境影响评价手续的执行本会商联审机制。
(四)企业编制拟建“两高”项目建设报告。报告内容主要包括:项目建设内容、投资规模、建设期限、产能及产量、项目初步选址、年综合能源消费量、煤炭消费量、污染物排放量及区域削减替代方案、碳排放量等内容。企业“两高”项目建设报告(式样见附件2)呈报县(市、区)发展改革部门。
(五)县(市、区)政府组织论证。由县(市、区)发展改革部门提请当地政府召开拟建(含新建、改扩建)“两高”项目论证会,论证建设必要性和可行性。论证内容包括但不限于:拟建“两高”项目是否符合产业政策规划、国土空间规划、“三线一单”、能耗“双控”、煤炭消费减量替代、碳排放、污染物排放等约束性要求。县(市、区)形成论证报告,报省辖市发展改革委。
(六)省辖市进行部门联审。省辖市发展改革委组织工业和信息化局、自然资源局、生态环境局对县(市、区)政府论证报告进行会商论证,从本区域能耗“双控”、煤炭消费总量控制、污染物排放总量及区域削减替代方案、产业发展规划、国土空间规划等方面进行严格把关,形成部门会商意见,报省辖市政府。符合政策要求的拟建“两高”项目,经省辖市审定政府同意后报省发展改革委。济源示范区参照省辖市开展部门论证,报经管委会同意后上报拟建“两高”项目。
(七)省级部门会商联审。省发展改革委采取召开部门联审会议、书面函询等方式,会同省工业和信息化厅、省自然资源厅、省生态环境厅对各地上报拟建“两高”项目建设报告会商论证。根据审查项目的需要邀请相关行业主管部门参与会商联审,确有必要的组织第三方评估。符合政策要求的函告项目所在地省辖市、济源示范区发展改革部门。经省级部门联审函复同意的项目,方可按既有程序加快办理产能置换(涉及钢铁、电解铝、水泥、平板玻璃等行业)、核准备案、节能审查、环境影响评价、用地规划许可等手续。
四、组织实施
遏制“两高”项目盲目发展工作情况纳入地方党委、政府碳达峰碳中和目标任务落实情况专项考核和省委生态环境保护督查范围,各地各部门要高度重视此项工作,认真贯彻执行国家及省有关政策要求,健全工作机制,规范工作程序,确保依法依规审批“两高”项目。
本通知自印发之日起执行。
河南省发展和改革委员会
河南省工业和信息化厅
河南省自然资源厅
河南省生态环境厅
2021年11月24日
附件1:河南省“两高”项目管理目录


附件2:XX项目建设报告
一、项目建设单位概况
项目建设单位总体情况介绍,包括项目建设单位名称、法定代表人、项目联系人及联系方式、以及主营业务等方面情况。
二、项目概况
项目名称、建设地点(四至边界)、项目性质、建设规模及内容,项目建设周期、采取工艺技术路径等。
项目产能及产量、能源消费总量、煤炭消费总量、碳排放、主要污染物排放量,新建项目对完成区域能耗强度和总量双控、环境质量等目标影响,主要污染物区域削减量、削减来源、削减措施以及相关责任主体的承诺等、行业规划及规划环评相符性分析等。
三、项目效益分析
本项目的经济效益、社会效益、环境效益。
承诺书
我单位承诺对所提供的《XX项目建设报告》中所有内容与本项目实际建设情况相符,若有不符或隐瞒,我单位承担全部法律责任。
特此承诺!
项目建设单位(盖章):
日期: