工业和信息化部 科学技术部 生态环境部关于印发环保装备制造业高质量发展行动计划(2022-2025年)的通知
中国散装水泥推广发展协会信息网 2022-01-24 来源:工业和信息化部
工信部联节〔2021〕237号
各省、自治区、直辖市及计划单列市、新疆生产建设兵团工业和信息化主管部门、科技厅(委、局)、生态环境厅(局):
现将《环保装备制造业高质量发展行动计划(2022—2025年)》印发给你们,请结合实际,认真贯彻落实。
工业和信息化部
科学技术部
生态环境部
2022年1月13日
环保装备制造业高质量发展行动计划
(2022?2025年)
环保装备制造业是绿色环保产业的重要组成部分,为生态文明建设提供重要物质基础和技术保障。为贯彻落实《中华人民共和国国民经济和社会发展第十四个五年规划和2035年远景目标纲要》以及《“十四五”工业绿色发展规划》,全面推进环保装备制造业持续稳定健康发展,提高绿色低碳转型的保障能力,制定本行动计划。
一、总体要求
(一)指导思想
坚持以习近平新时代中国特色社会主义思想为指导,全面贯彻党的十九大和十九届历次全会精神,深入贯彻习近平生态文明思想,立足新发展阶段,完整、准确、全面贯彻新发展理念,构建新发展格局,以推动高质量发展为主题,以深化供给侧结构性改革为主线,紧紧围绕深入打好污染防治攻坚战对环保装备的需求,以攻克关键核心技术为突破口,强化科技创新支撑,提升高端装备供给能力,推进产业结构优化升级,推动发展模式数字化、智能化、绿色化、服务化转型,加快形成创新驱动、示范带动、平台保障、融合发展的产业生态,为经济社会绿色低碳发展提供有力的装备支撑。
(二)主要目标
到2025年,行业技术水平明显提升,一批制约行业发展的关键短板技术装备取得突破,高效低碳环保技术装备产品供给能力显著提升,充分满足重大环境治理需求。行业综合实力持续增强,核心竞争力稳步提高,打造若干专精特新“小巨人”企业,培育一批具有国际竞争优势的细分领域的制造业单项冠军企业,形成上中下游、大中小企业融通发展的新格局,多元化互补的发展模式更加凸显。环保装备制造业产值力争达到1.3万亿元。
二、科技创新能力提升“补短板”行动
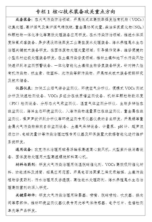
(三)加强关键核心技术攻关。聚焦“十四五”期间环境治理新需求,围绕减污降碳协同增效、细颗粒物(PM2.5)和臭氧协同控制、非电行业多污染物处置、海洋污染治理、有毒有害污染物识别和检测以及生态环境应急等领域,开展重大技术装备联合攻关。聚焦长期存在的环境污染治理难点问题,攻克高盐有机废水深度处理、污泥等有机固废减量化资源化技术装备。聚焦基础零部件和材料药剂等卡脖子问题,加快环境污染治理专用的高性能风机、水泵、阀门、过滤材料、低频吸声隔声材料、绿色药剂以及环境监测专用模块、控制器、标准物质研发。聚焦新污染物治理、监测、溯源等,抓紧部署前沿技术装备研究。

(四)推进共性技术平台建设。加大对创新资源的整合力度,在京津冀及周边、粤港澳大湾区、长三角、黄河流域、成渝等区域建立优势互补、风险共担、利益共享的新型创新平台,为前瞻性技术研发提供支撑。支持成立环保装备领域制造业创新中心,围绕新技术、新产品、新材料搭建产品验证评价平台,开展检测分析、评级、可靠性、应用验证,组织关键共性技术成套装备攻关。鼓励环保装备龙头企业,针对环境治理需求和典型应用场景,组建产学研用共同参与的创新联盟,集中力量解决区域性环境治理热点、难点问题。
(五)加快科技成果转移转化。支持研发、制造、使用单位或园区合作建立重大环保技术装备创新基地,搭建产品研制放大、熟化及产业化之间的桥梁。鼓励地方、园区建立科技成果产业化孵化平台,集聚和优化配置要素资源,降低产业化成本,有效促进科技成果转化。支持行业协会等联合地方、园区、企事业单位建设一批公共服务机构,开展知识产权培训与交易、科技成果评价、市场战略研究和先进环保装备供需对接等服务。
三、产品供给能力增强“锻长板”行动
(六)强化新型装备应用。推动环保领域装备纳入首台(套)重大技术装备相关目录。针对同种环保装备在不同行业、不同应用场景、不同工况条件下治理需求的差异性,开展应用效果验证评价,逐步建立完善环保装备产品系列化谱系,为精准治污提供有针对性的设备选型。充分利用首台(套)重大技术装备相关政策,重点支持新污染物治理、更高排放标准要求、降低治理成本等新型环保技术装备的首台(套)应用。

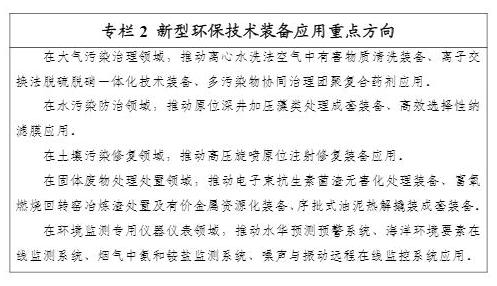
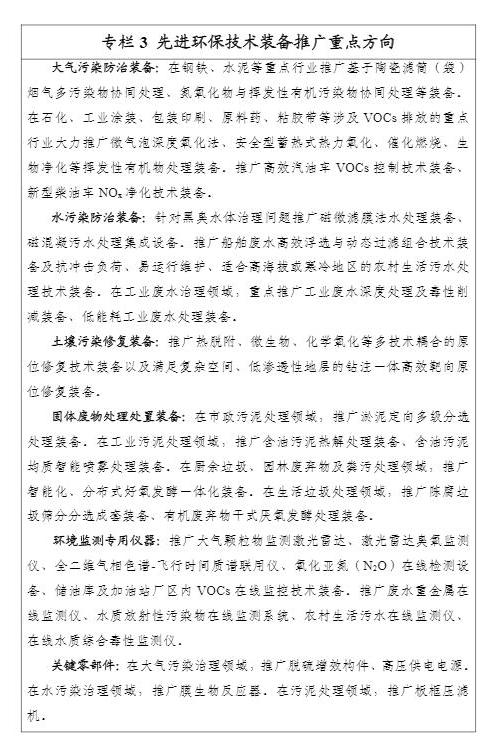
(七)加快先进装备推广。定期制修订《国家鼓励发展的重大环保技术装备目录》,编制供需对接指南,搭建装备制造企业与需求用户的有效对接平台。在大气治理领域,重点推广非电行业超低排放和挥发性有机物处理等先进技术装备,为PM2.5和臭氧协同治理提供支撑。在污水治理领域,重点推广黑臭水体治理、湖泊海洋治理、工业废水处理、农村小型分散式污水治理等先进技术装备,为水环境整体改善提升提供保障。在土壤污染修复领域,重点推广重金属、有机物等原位土壤污染修复装备,避免二次污染。在固体废物处理处置领域,重点推广无害化资源化利用技术装备。在环境监测仪器领域,重点提升高端环境监测仪器的自主创新供给能力。

(八)提升产品质量品牌。发挥标准对质量提升的支撑与引领作用,加快建立完善产品质量标准体系,推动环保装备标准化、系列化、成套化。组织开展质量提升行动,围绕重点细分领域典型产品,支持企业对标达标,瞄准先进国际标杆进行技术改造,建立健全质量管理体系,带动产品升级换代,促进全行业产品质量提升。引导企业加强品牌建设,在脱硫、脱硝、除尘、市政污水处理等优势领域争创国际品牌,在环境监测仪器等领域培育高端品牌,在材料药剂等短板领域引导创立自主品牌,打造一批具有核心竞争力、高品质的个性化品牌产品。四、产业结构调整“聚优势”行动
(九)升级产品结构。依法依规淘汰高耗能、低效率落后产品,拓展新产品细分领域,推进非标产品标准化,提升自主知识产权产品比重,推动产品向高效低碳转变,形成差异化、精准化产品供给,解决行业内部结构性产能过剩问题。引导企业从设计制造单一污染物治理技术装备向多污染物协同治理转变。推动龙头企业从提供单一领域环保技术装备,向多领域“产品+服务”供给转变,提供一体化综合治理解决方案,满足重点区域、流域系统治理需求。
(十)培育优质企业。推动环保装备制造业加强产业链分工协作,构建大中小企业融通发展新格局,培育壮大产业发展新动能。在大气和水污染防治等集中度较高的领域,支持龙头企业争创产业链领航企业,带动全行业做大做强。引导环保装备企业在各自细分领域精耕细作,不断提高技术工艺水平和市场占有率,打造一批制造业单项冠军企业。充分发挥中小企业专业化创新优势,培育一批专精特新“小巨人”企业。
(十一)发展产业集群。根据各地产业结构特征,统筹规划环保装备制造业布局,引导区域间差异化发展,防止低水平重复建设。鼓励产业基础好、集聚特征突出的地区,优化产业链布局,集聚创新要素资源,按照国家新型工业化产业示范基地建设要求创建一批环保装备产业集聚区。支持环保装备高水平集聚区按照产业集群发展模式进行优化整合,强化产业链上下游协同,提升集群治理能力,培育形成具有示范引领作用的先进环保装备产业集群。
五、发展模式转型“蓄后势”行动
(十二)推动数字化智能化转型。深入推进5G、工业互联网、大数据、人工智能等新一代信息技术在环保装备设计制造、污染治理和环境监测等过程中的应用。加快污染物监测治理远程智能控制系统平台的开发应用,深入挖掘污染物远程监控数据,创造大数据价值,提升运维水平和治污效率,降低治理成本。完善环保装备数字化智能化标准体系,建设一批模块化污水处理装备等智能制造示范工厂,稳步提高大气治理、污水治理、固废处理等领域技术装备的数字化智能化水平。

(十三)促进绿色低碳转型。引导污水处理、流域监测利用光伏、太阳能、沼气热联发电,推广高能效比的水源热泵等技术,实现清洁能源替代,减少污染治理过程中的能源消耗及碳排放。鼓励环保治理长流程工艺向短流程工艺改进,推动治理工艺过程药剂减量化、加强余热利用,推广节能、节水技术装备,提高资源能源利用效率。鼓励企业运用绿色设计方法和工具,从全生命周期角度对产品进行系统优化,开发环境友好型药剂、低碳化工艺、轻量化环保装备,提高污染治理绿色化水平。在大气治理、污水治理、垃圾处理过程中通过工艺技术过程的改进,实现二氧化碳、甲烷、氧化亚氮(N2O)等温室气体的抑制、分解、捕捉,研发应用减少污染治理过程中温室气体排放的工艺技术。
(十四)引导服务化转型。推动环保装备制造企业拓展服务型业务,强化服务能力,提升服务意识和服务水平,加快向服务型制造企业转型。推动一批科技创新型环保装备企业通过拓展研发设计、生产制造、运营维护等全流程业务向一体化解决方案供应商转型。开展新兴技术与环境服务业融合发展试点工作,鼓励环保产业与关联产业耦合发展。鼓励环境治理整体解决方案、环保管家、生态环境导向的开发(EOD)等模式创新,打造若干环境综合服务商。
六、保障措施
(十五)加大支持力度。国家科技计划项目加强环保装备关键核心技术攻关。优化完善首台(套)重大技术装备保险补偿政策,支持先进环保技术装备推广应用。发挥重大工程牵引示范作用,运用政府采购政策支持创新产品和服务。落实产融合作推动工业绿色发展专项政策,发挥国家产融合作平台作用,引导金融机构按照市场化、商业可持续原则加大对环保装备领域的支持。加强中央和地方政策的联动性,加大对环保重点领域的政策、资金支持力度,开展“补贷保”联动试点,推动科技产业金融良性循环,引导社会资本投早投小投硬科技,促进新技术产业化规模化应用。
(十六)优化市场环境。加强行业规范引导,适时制修订环保装备制造业规范条件,发布符合规范条件的企业名单并建立动态更新机制,鼓励中小微企业等新兴市场主体参与,推动建立公平竞争、健康有序的市场发展环境,激发市场活力。充分发挥相关行业协会、科研院所和咨询机构等作用,强化产业引导、技术支撑、品牌评价、宣传培训等。
(十七)培育人才队伍。加强高校相关专业人才与企业用人需求对接,建立校企结合的人才实践基地,探索互动式人才培养模式。支持第三方机构与科研院所等社会力量开展职业培训工作。鼓励企业实行更加开放的人才政策,构筑集聚国内外优秀人才的科创新高地,引领行业现代企业家队伍建设。
(十八)深化国际合作。充分利用双多边国际合作平台,加强技术、标准、人才等全方位的国际合作。鼓励骨干优势企业与环境基础设施建设及污染治理企业联合,开展成套装备出口、工程建设、运营维护等全流程业务的合作,积极拓展国际市场,提升产品的国际影响力和竞争力。