您好,欢迎来到我们的网站!
用户名:
密码:
登录
中国散装水泥推广发展协会信息网
China bulk-cement association of popularization & development information network
首页
协会介绍
信息中心
政策法规
协会要闻
标准规范
理论研讨
技术交流
统计信息
企业园地
分支机构
当前位置:
首页 |
政策法规 |
部委
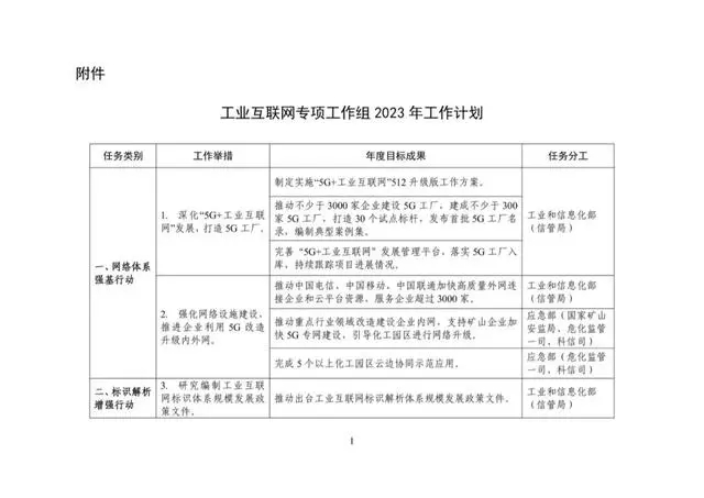
关于印发《工业互联网专项工作组2023年工作计划》的通知
中国散装水泥推广发展协会信息网 2023-06-27 来源:工业信息化部
【字体大小:
大
中
小
】
打印
工信厅信管函〔2023〕141号
工业互联网专项工作组成员单位办公厅(办公室、综合司):
经商各单位同意,现将《工业互联网专项工作组2023年工作计划》印发给你们,请认真抓好落实。
附件:工业互联网专项工作组2023年工作计划
工业互联网专项工作组办公室
2023年5月31日
上一篇:
国家发展改革委等部门关于开展2023年全国节能宣传周和全国低碳日活动的通知
下一篇:
工业和信息化部办公厅关于下达2023年度国家工业节能监察任务的通知
相关推荐
人力资源社会保障部 工业和信息化部 财政部 住房城乡建设部 交通运输部 国家卫生健康委 应急管理部 市场监管总局 中华全国总工会关于印发工伤预防五年行动计划(2026—2030年)的通知
科技部等四部门印发《关于加快推动科技保险高质量发展 有力支撑高水平科技自立自强的若干意见》
三部门发布“十五五”期间支持科技创新进口税收优惠政策
住房城乡建设部办公厅关于印发新型建材推广应用可复制经验做法清单(第一批)的通知
中共中央办公厅印发《党委(党组)对下级党组织“一把手”开展监督谈话工作办法》
分享至:
==国务院相关机构==
==中央社会工作部==
==国家市场监督管理总局==
==全国团体标准信息平台==
==中国社会组织政务服务平台==
==国家标准化管理委员会==
==国资委==
==统计局==
==交通运输部==
==商务部==
==生态环境部==
==住房城乡建设部==
==财政部==
==国家发展改革委==
==工业和信息化部==
==中国政府网==
==行业组织及相关单位==
==中国物资再生协会墙材革新与再生建材工作委员会==
==建筑材料工业技术情报研究所==
==中国建材信息总网==
==中国混凝土网==
==中国水泥网==
==数字水泥网==
==中国物流与采购联合会==
==地方行业网站==
==浙江省散装水泥发展中心==
==湖南省散装水泥和墙体材料改革办公室==
==江西省散装水泥和预拌混凝土协会==
==陕西省散装水泥与预拌砂浆推广发展协会==
==广州市住房和城乡建设局==
==广东省预拌混凝土行业协会==
==湖北省住房和城乡建设厅==
==吉林省住房和城乡建设厅==
==福建省工业和信息化厅==
==云南省工业和信息化厅==
==江苏省工业和信息化厅==
==北京市住房和城乡建设委员会==
==综合网站==
==腾讯网==
==光明网==
==中国经济网==
==中国新闻网==
==央广网==
==中国网==
==新华网==
==人民网==
版权所有:中国散装水泥推广发展协会信息网所有
关于我们
网站声明
网站地图
联系我们
京ICP备18037821号-1