您好,欢迎来到我们的网站!
用户名:
密码:
登录
中国散装水泥推广发展协会信息网
China bulk-cement association of popularization & development information network
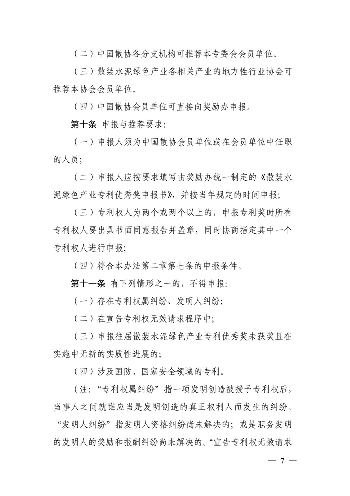
首页
协会介绍
信息中心
政策法规
协会要闻
标准规范
理论研讨
技术交流
统计信息
企业园地
分支机构
当前位置:
首页 |
协会要闻 |
秘书处
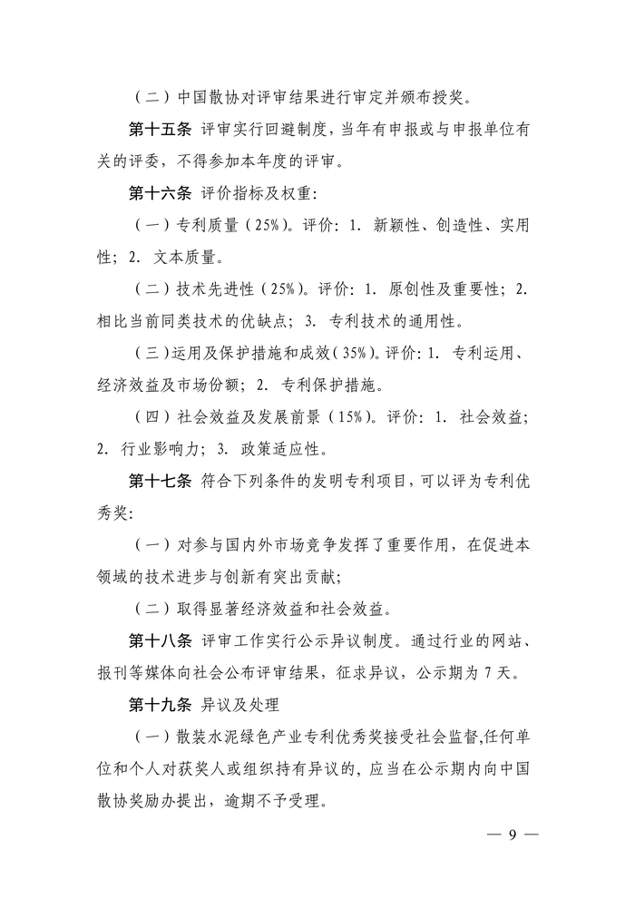
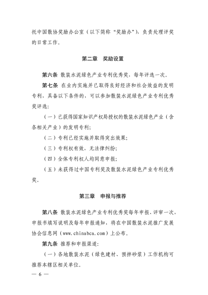
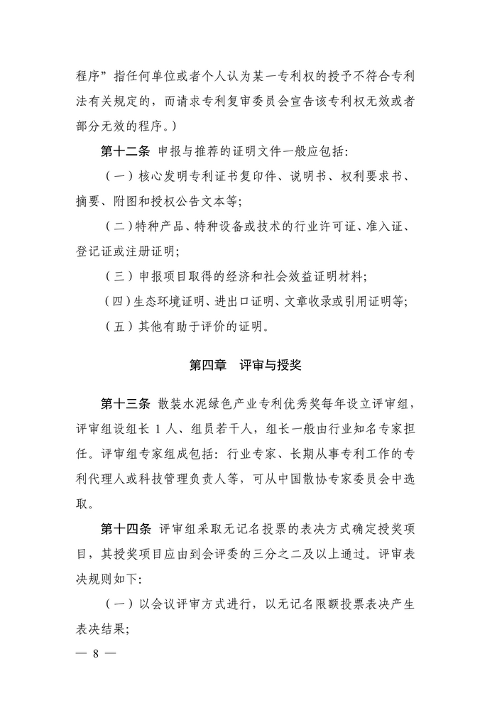
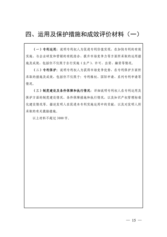
关于申报2026年度散装水泥绿色产业专利优秀奖的通知
中国散装水泥推广发展协会信息网 2026-02-12 来源:中国散协秘书处
【字体大小:
大
中
小
】
打印
附件下载:
散装水泥绿色产业专利优秀奖申报书.docx
上一篇:
中国物流与采购联合会副会长何辉赴中国散装水泥推广发展协会开展座谈交流
下一篇:
中国散装水泥推广发展协会2026年新春献辞
相关推荐
【党建工作】中国散装水泥推广发展协会党支部举办五月份主题党日活动暨学习会
中国散装水泥推广发展协会党员大会在京召开
赓续淮海红色血脉 筑牢实干政绩根基——中国拆船协会中国散装水泥推广发展协会联合党支部赴淮海战役纪念馆开展主题党日活动
关于举办预拌砂浆生产与应用技术管理(第十五期·无锡)培训班的通知(第一轮)
光影铸魂护国安 巾帼同心启新程——中国拆船协会中国散装水泥推广发展协会联合党支部组织集体观影《惊蛰无声》
分享至:
==国务院相关机构==
==中央社会工作部==
==国家市场监督管理总局==
==全国团体标准信息平台==
==中国社会组织政务服务平台==
==国家标准化管理委员会==
==国资委==
==统计局==
==交通运输部==
==商务部==
==生态环境部==
==住房城乡建设部==
==财政部==
==国家发展改革委==
==工业和信息化部==
==中国政府网==
==行业组织及相关单位==
==中国物资再生协会墙材革新与再生建材工作委员会==
==建筑材料工业技术情报研究所==
==中国建材信息总网==
==中国混凝土网==
==中国水泥网==
==数字水泥网==
==中国物流与采购联合会==
==地方行业网站==
==浙江省散装水泥发展中心==
==湖南省散装水泥和墙体材料改革办公室==
==江西省散装水泥和预拌混凝土协会==
==陕西省散装水泥与预拌砂浆推广发展协会==
==广州市住房和城乡建设局==
==广东省预拌混凝土行业协会==
==湖北省住房和城乡建设厅==
==吉林省住房和城乡建设厅==
==福建省工业和信息化厅==
==云南省工业和信息化厅==
==江苏省工业和信息化厅==
==北京市住房和城乡建设委员会==
==综合网站==
==腾讯网==
==光明网==
==中国经济网==
==中国新闻网==
==央广网==
==中国网==
==新华网==
==人民网==
版权所有:中国散装水泥推广发展协会信息网所有
关于我们
网站声明
网站地图
联系我们
京ICP备18037821号-1